Last updated on February 16th, 2026 at 02:41 pm
With the rise of remote teams, expanding markets, and digital-first operations, automated calling solutions have become critical for business communication. Whether you’re running a recruitment firm, managing a distributed sales team, or operating a high-volume support center, the ability to automate outbound voice interactions can dramatically improve your efficiency and revenue.
India’s market for cloud-based VoIP and dialer software has grown exponentially in the last 3 years. But with so many vendors offering similar-looking services, how do you evaluate the right one for your business? In India, choosing the right automated calling system is crucial for scale. Today’s businesses rely on calling solutions that support massive outbound campaigns, IVR flows, and automated call service features.
This blog is your in-depth guide to the 13 best automated calling platforms available in India today ranked and reviewed with detailed insights into each solution’s standout features, ideal users, and pricing.
Table of contents
What Are Automated Calling Solutions?
Automated calling solutions, also known as auto dialers or VoIP dialers, are cloud-based platforms that allow businesses to automatically initiate and manage large volumes of phone calls without manual input.

Instead of manually dialing every number, agents can use a system to:
- Automatically call lists of leads
- Drop pre-recorded voicemails
- Route calls to the next available agent
- Record and analyze conversations
- Integrate outcomes into CRMs or ATSs
Why Businesses Use Auto Dialers:
- Sales teams can increase outreach volume without wasting time dialing manually
- Support teams can manage inbound/outbound calls efficiently with IVR flows
- Recruiters can reach dozens of candidates daily, record interviews, and sync outcomes to hiring platforms
- Finance and collection teams can schedule call reminders and follow-ups without agent intervention
These solutions help businesses scale without scaling headcount — a critical advantage in a competitive market.
Key Features to Look for in an Auto Dialer

A good automated calling service platform should let you auto-dial lists, play pre-recorded messages, and connect calls to agents, this kind of automated phone call service helps call centers scale quickly without sacrificing quality. Choosing the right automated calling tool depends on your use case. But regardless of industry, here are the essential capabilities to look for:
1. Click-to-Call from CRM
Enables users to place calls directly from their CRM, ATS, or web browser with one click — saving time and boosting productivity.
2. Call Recording & AI Transcription
Records conversations and transcribes them using AI so teams can review performance, ensure compliance, and learn from every interaction.
3. CRM and ATS Integration
Your dialer should sync with Salesforce, Zoho, CEIPAL, LeadSquared, or your ATS — logging call data automatically for follow-ups.
4. Local & International Virtual Numbers
Support for regional numbers (e.g., India, UAE, Singapore) ensures higher call pickup rates and localized outreach.
5. Call Tagging & Dispositions
Helps categorize calls (e.g., “Interested,” “Call Back,” “Not Interested”), so teams can filter leads and prioritize follow-ups.
6. Campaign Management
Upload lead lists, automate follow-ups, and track outcomes — perfect for outbound campaigns and lead nurturing.
7. Compliance Tools
Must comply with India’s PDP bill, TRAI norms, and international standards like GDPR. Features like call disclaimers and consent logs are crucial.
8. Real-Time Analytics
Visual dashboards for tracking call volume, connection rates, average talk time, and team performance.
What are the Top 13 Automated Calling Solutions in India
Here are the Top 13 Best Automated Calling Solutions in India for 2025 listed below:
1. FreJun

FreJun leads the Voip industry by offering a robust, feature-packed platform designed for businesses of all sizes. Whether you are a small startup or an enterprise, FreJun is equipped with advanced AI-driven tools, global virtual numbers, and seamless integrations with popular platforms like Salesforce, HubSpot, and Microsoft Teams. It empowers businesses to optimise customer engagement, increase productivity, and effectively manage calls.
The standout feature is FreJun’s AI-powered insights, providing actionable data that enhances customer and team communication. For organisations looking to streamline workflows, FreJun’s customizable automation tools, like call routing and follow-up reminders, are a game-changer. With global reach and the ability to establish local or toll-free numbers in key markets, FreJun enables businesses to expand their customer base and operate seamlessly worldwide.
Key Features:
- Global Virtual Numbers: Acquire local or toll-free numbers to create a professional image in regions like Dubai.
Why is a Virtual Number Beneficial for your Business?
- In-Depth Analytics: Gain actionable insights through performance tracking to refine your communication strategies.
- Flexible Scalability: Ideal for companies of all sizes, whether you’re a startup or an enterprise-level organization.
- AI-Driven Insights: Harness the power of AI for accurate call transcription, detailed tracking, and meaningful analytics that drive business decisions.
The Benefits of Using AI Insight for Call Management
- Multilingual Transcription: Support a diverse audience with multi-language transcription for global communication.
- CRM Compatibility: Seamlessly integrate with top CRM tools to enhance workflow automation and customer relationship management.
See How FreJun Integrates with Leading CRMs
- Data Security: Ensure complete protection with state-of-the-art encryption for all communication.
Pricing: Standard: Begins at $14.49 per user, per month.
Professional: Starts at $16.69 per user, per month.
G2 Rating: 4.9/5 (Read Reviews)
2. Exotel

Exotel offers seamless Zoho integration for outbound and inbound communication at scale. It is a cloud-based platform that provides businesses with a range of communication tools, including a business phone system, customer call center solutions, and omnichannel engagement capabilities, to help them manage customer interactions and improve customer experience.
Key Features:
- Smart IVR flows
- Bulk calling tools
- Agent productivity dashboards linked to Zoho
Pricing: Visit this page for pricing details.
G2 Rating: 4.3/5
3. RingCentral

A global VoIP leader, RingCentral integrates seamlessly with Zoho to offer advanced features like IVR, call routing, and presence sync. Businesses benefit from its advanced call-handling features, including automatic call distribution, call forwarding, and robust analytics. The platform integrates seamlessly with productivity tools like Microsoft Teams and Salesforce, making it an excellent choice for enterprises looking to streamline communication. With its focus on reliability and scalability, RingCentral MVP caters to businesses of all sizes, from startups to global corporations.
Key Features:
- Deep analytics inside Zoho CRM
- Call pop-ups with contextual customer info
- Unified communication tools: voice, video, and fax
Pricing: The basic plan starts at $30/user/month.
G2 Rating: 4/5
4. Knowlarity

Known for its presence in emerging markets, Knowlarity is a scalable VoIP option for Zoho users across India and Southeast Asia. Knowlarity is a cloud communication business in India that provides excellent services. Some of them include outgoing calls, incoming calls, and missed call alerts. It helps customers connect directly to the customer care agent’s phone number using Knowlarity’s services
Key Features:
- Multi-level IVR
- Call recording and monitoring
- Missed call tracking inside Zoho CRM
Pricing: The basic plan starts from $24/per month
G2 Rating: 4/5
5. Ozonetel

Another India-first VoIP player Ozonetel, supports Zoho CRM, Zoho Desk, and more via PhoneBridge. Ozonetel is an industry-leading unified customer experience intelligence (oneCXi) platform that helps enterprises engage, convert, and retain customers, at scale.
Key Features:
- Click-to-call from CRM
- Real-time call logs and reports
- AI-based call routing
Pricing: Visit this page for pricing details.
G2 Rating: 4.5/5
6. Aircall

Aircall’s cloud telephony system integrates beautifully with Zoho CRM, especially for customer-facing teams.
Key Features:
- Click-to-call and power dialer in CRM
- Automatic contact syncing
- Tagging, call notes, and sentiment detection
- Integration with other tools like Slack and Zendesk
While Aircall is a strong Voip option, it lacks the AI-powered analytics and multi-channel communication features that FreJun offers.
Pricing: The basic plan starts at $30/user/month.
G2 Rating: 4.3/5
7. Twilio

Twilio’s programmable voice capabilities make it a favorite for custom telephony needs. Zoho powers tailored call workflows. Twilio provides highly customizable APIs for businesses that need programmable voice, SMS, and video communication. Twilio is a cloud-based automatic solution that allows developers to integrate it with other communicative platforms with the help of its API. As the developers will integrate it with other software applications they can make it a scale communication services provider.
Key Features:
- Programmable APIs for voice, SMS, and video.
- Global reach with multi-country connectivity.
- Programmable APIs for voice, SMS, video, and authentication.
- Multi-channel communication via chat, WhatsApp, and email.
- Global reach with multi-country connectivity and localized phone numbers.
Pricing: Visit the twilio page for pricing details
G2 Rating: 4.2/5
8. Vonage

Vonage supports robust API-based integrations, and its Zoho PhoneBridge connection ensures tight CRM linking. It offers a cloud-based VoIP system with strong AI-powered automation and CRM integration. Vonage ensures smooth and professional communication. It also integrates seamlessly with popular CRMs, enabling sales and support teams to work more efficiently.
Key Features:
- Advanced IVR and call routing options.
- Unified communication across voice, messaging, and video.
- AI-driven call analysis and insights.
Pricing: Vonage’s basic Mobile Plan starts at $19.99 per user per month.
G2 Rating: 4.3/5
9. Freshcaller

Freshcaller is often chosen by Zoho Desk users who want a customer service-first VoIP system. It is a cloud-based, all-in-one contact center solution designed to help businesses improve customer service and streamline communication through its intuitive and scalable platform.
Key Features:
- Call disposition and notes in Zoho
- Multichannel support from the Freshworks suite
- Easy onboarding for agents
Pricing: Visit this page for pricing details.
G2 Rating: 4.4/5
10. Dialpad

Dialpad brings AI-powered voice intelligence to Zoho CRM workflows. The platform integrates seamlessly with popular tools like Google Workspace and Slack, making it an ideal choice for tech-savvy teams. Dialpad’s intuitive design and advanced features cater to businesses aiming to improve productivity and customer satisfaction. Dialpad is an AI-powered VoIP solution known for its real-time voice intelligence and transcriptions.
Key Features:
- AI-powered real-time call transcription.
- Seamless integration with Zoho.
- Automatic call logging and summaries.
- Voicemail transcription.
Pricing: The basic plan starts at $27/user/month.
G2 Rating: 4.4/5
11. CloudTalk

CloudTalk supports both outbound sales and inbound support operations and integrates via Zoho PhoneBridge. CloudTalk is a VoIP system optimized for remote and distributed teams, offering flexible calling solutions and CRM integration.
Key Features:
- AI-powered call transcription and analytics.
- Call tagging and custom fields for better organization.
- IVR, skill-based routing, and call queues.
- Performance dashboards linked to CRM
Pricing: The basic plan starts at $30/per month.
G2 Rating: 4.3/5
12. Nextiva

Nextiva provides businesses with a VoIP platform that combines reliable communication tools with advanced call management features. Its HD voice calling, smart call routing, and unlimited calling across the U.S. and Canada make it a comprehensive solution for teams. The platform also integrates with popular CRM and helpdesk tools, ensuring customer data is always accessible.
Key Features:
- HD voice calling with mobile and desktop apps.
- Auto-attendant and smart call routing.
- CRM and helpdesk integrations with tools like Zendesk and Salesforce.
- Unlimited calling in the U.S. and Canada.
- Call analytics and reporting tools.
Pricing: Starts at $23.95/user/month.
G2 Rating: 4.5/5
13. CallHippo

CallHippo is a cloud-based VoIP platform designed for multinational teams and businesses with international clients. Offering virtual numbers in more than 50 countries, CallHippo allows businesses to maintain a local presence across the globe. It features advanced call tracking, IVR (Interactive Voice Response), and call queuing, which ensure smooth customer interactions and optimize call management. Additionally, the platform integrates with CRM tools like Salesforce, Zoho, and Pipedrive, making it an excellent choice for teams that rely on customer relationship management for sales and support.
Key Features:
- Local and toll-free numbers in multiple countries.
- IVR, call queuing, and analytics.
- Integrations with Pipedrive, Zoho, and Salesforce.
- Advanced call tracking for sales teams.
Pricing: Starts at $16/user/month.
G2 Rating: 4.4/5
Comparison Table: Key Features & Price Highlights Of Voip Services

How to Choose the Right Calling Platform for Your Needs
For call centers, using automated phone calling not only reduces cost but also improves productivity, while the best call center software with call forwarding service ensures calls go exactly where they need to without loss. Here’s a quick breakdown based on your business goals:

If you’re evaluating calling solution providers, make sure to compare dialing reliability, API integrations, and whether they truly qualify as an automated call service for outbound workflows.
Final Thoughts

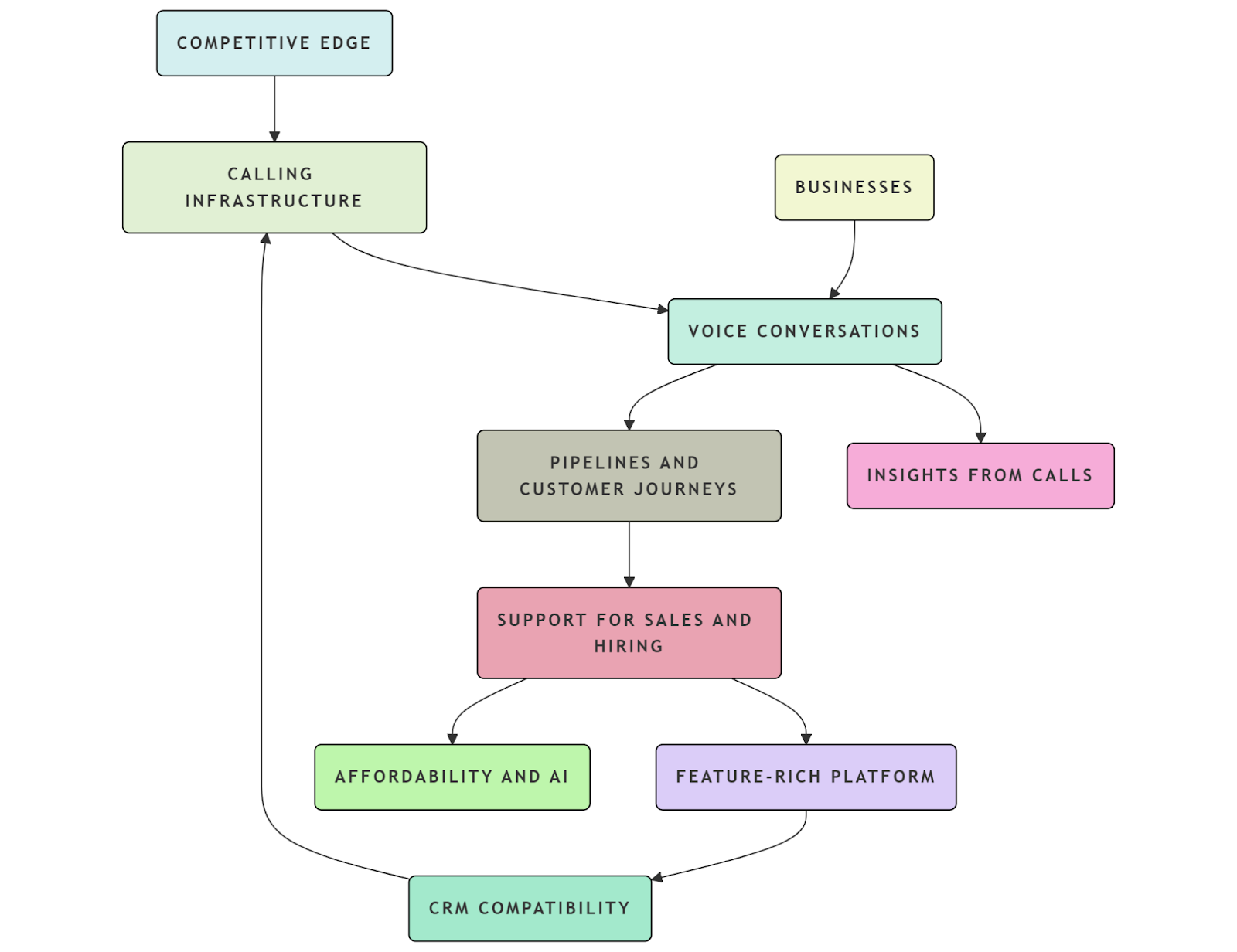
In 2025, your calling infrastructure is your competitive edge. Businesses that scale voice conversations while capturing insights from every call will dominate their industries – whether in sales, support, hiring, or collections.
FreJun stands out as a feature-rich platform balancing affordability, AI intelligence, regional number support, and CRM compatibility.
Don’t just dial numbers — build pipelines, conversations, and customer journeys with a platform that grows with you.
Start Your 3-Day Free Trial of FreJun →
Smart Calling | CRM Synced | Built for Indian Teams | UAE-Ready
Further Reading: 13 FAQs About VoIP Calling
FAQs
Several VoIP platforms support UAE virtual numbers. Look for those that also offer compliance tools for local regulations—FreJun, for example, includes built-in TDRA-compliant features.
Yes, many VoIP tools offer native or API-based CRM integration. FreJun, along with platforms like Dialpad and Aircall, seamlessly syncs with Zoho, Salesforce, and even recruitment CRMs like CEIPAL.
Recruiters making 100+ calls a day need features like call tagging, recording, and CRM sync. FreJun is designed specifically for such workflows, making it ideal for hiring teams.
Yes, but only with proper consent. Choose platforms that include automatic disclaimer playback. FreJun, Exotel, and others help ensure you stay compliant with Indian laws.
Advanced tools now offer real-time transcription with sentiment analysis. FreJun and Dialpad are leading providers known for accurate call transcripts and intelligent conversation tracking.
Yes. FreJun allows automated outbound calling with dynamic scripts, reminders, and post-call actions — ideal for sales and support workflows.
Yes. DLT is mandatory in India for outbound business calls and messages. FreJun simplifies this with direct assistance and platform-level compliance built-in.
An automated calling service like FreJun helps businesses automate outbound and inbound calls, improve agent productivity, and scale customer conversations without manual dialing.
FreJun’s automated calling service offers smart autodialers, CRM integrations, AI call insights, and India-ready compliance—making it ideal for sales, recruitment, and support teams.
Yes. FreJun’s automated calling service is built to support TRAI and DLT compliance, helping businesses run automated calls securely and legally.
