Last updated on October 13th, 2026 at 01:56 pm
Effectively handling business communications is essential in today’s hectic workplace. This need is acknowledged by Thriwin, a dynamic platform designed for people and performance management, which provides integrated calling features. Thriwin enables users to make, receive, and track calls directly within its ecosystem, facilitating smooth and traceable communication whether you’re interviewing candidates, following up with clients, or managing teams.
However, the real game-changer is Thriwin’s integration with smart calling platforms like FreJun. By integrating FreJun’s sophisticated calling features, such as AI summaries, call analytics, and real-time dashboards, with Thriwin’s workflow capabilities, businesses can increase response rates, save time, and make informed decisions. This blog explains how to set up calling in Thriwin, how it functions, and how FreJun enhances its functionality.
Discover how calling works in Thriwin and optimize your communication workflows effortlessly. Learn the features, benefits, and use cases for seamless team collaboration. Ideal for sales, support, and remote teams.
- ✅ Simple and intuitive calling interface in Thriwin
- ✅ Integration with CRM & task management tools
- ✅ Supports call logging, tracking, and analytics
- ✅ Use cases for sales, support, and remote teams
Table of contents
- What is Thriwin, and How Does It Help with Calling?
- How to Set Up Calling in Thriwin with FreJun
- What are the Top Features of Thriwin Calling with FreJun?
- Business Benefits of Using Thriwin + FreJun
- Thriwin + FreJun Integration Guide
- Best Practices to Maximize FreJun-Enhanced Calling
- How Can Businesses Benefit from Thriwin Calls?
- What Are the Pros and Cons of Using Thriwin Calling?
- How Does Thriwin Improve Remote Team Communication?
- Which Teams Can Leverage Thriwin Calling Most Effectively
- Key Takeaways
- Final Thoughts
- FAQ
What is Thriwin, and How Does It Help with Calling?
Thriwin is a robust platform that helps businesses better manage their workflows by centralizing sales, performance, and HR operations. Its integrated calling system, which enables teams to communicate without switching tools, saving time and increasing accuracy across departments, is one of its most notable features.
When paired with FreJun, Thriwin’s calling capabilities evolve into a more intelligent and data-driven communication system. FreJun brings in features like click-to-call, automatic call logging, AI-generated summaries, and real-time analytics, empowering teams to not only make calls but also gain insights from every interaction. This integration ensures that every conversation is tracked, analyzed, and aligned with broader business goals, helping organizations operate more efficiently and effectively.

Among the essential skills are:
- With Thriwin’s dashboard, users can initiate calls directly without needing to switch between platforms, streamlining outreach and follow-ups.
- All calls are automatically logged and tracked, ensuring every interaction is recorded for future reference and analysis.
- Users can easily access complete call histories within each contact’s timeline, making it simple to review past conversations.
- Engagement data is centralized, helping teams stay aligned and improving coordination across departments.
How to Set Up Calling in Thriwin with FreJun
Thriwin’s built-in calling feature becomes even more powerful when integrated with FreJun. This combination allows teams to streamline communication, automate call tracking, and gain valuable insights all from within a single platform. Setting it up is simple and only takes a few minutes.
1. Log in to your Thriwin Admin Dashboard
Start by signing in with your admin credentials to access backend settings. Only users with admin privileges will be able to make changes to integrations.

2. Navigate to Settings > Integrations
From the main menu, go to Settings, then click on the Integrations tab to view all available third-party apps and services supported by Thriwin.
3. Choose ‘Calling Providers’ and Select FreJun
Under the Calling Providers section, you’ll see a list of available calling tools. Locate and select FreJun to begin the setup process.
4. Authenticate Your FreJun Account
You’ll be prompted to log in to your FreJun account or enter your API key. This secure handshake ensures that your calling data can sync properly between FreJun and Thriwin.
5. Configure Call Rules, Assign User Roles, and Test the Setup
Once connected, define how calls should be routed, who can access call features, and what permissions each role should have. Don’t forget to run a few test calls to make sure everything is functioning correctly.
Schedule a demo to see in action
Pro Tip: After setup, enable FreJun’s auto-logging and call transcription features to boost visibility and reduce manual work across your team.
What are the Top Features of Thriwin Calling with FreJun?
Once FreJun is integrated with Thriwin, your calling system is upgraded with advanced features like click-to-call, automatic call logging, AI-powered transcripts, and real-time performance tracking, making every conversation more efficient, organized, and actionable.
Sign up for free and see all the features
Business Benefits of Using Thriwin + FreJun
Integrating Thriwin with FreJun doesn’t just enhance calling it drives real business outcomes. Teams experience improved productivity, smarter follow-ups, and greater visibility into communication performance. This combination ensures your calling process is not just efficient, but also strategic and data-driven.
Key benefits include:
- Sales productivity improves significantly as teams spend less time switching tools and more time connecting with the right contacts.
- Follow-up rates get a boost thanks to FreJun’s smart auto-reminder system that ensures no opportunity slips through the cracks.
- Call data is stored securely in full compliance with GDPR, giving businesses peace of mind around privacy and regulations.
- With FreJun, teams get a unified view of all call activity linked to contacts, helping them make informed decisions faster.
Thriwin + FreJun Integration Guide
Teams, tasks, and communication workflows can all be managed centrally with Thriwin, while FreJun offers sophisticated calling features like call analytics, auto-logging, and AI-driven insights. When combined, they provide a smooth experience that allows users to track performance, manage contacts, and make calls all from a single platform. This collaboration ensures better decision-making across departments, increases productivity, and enhances transparency.

Best Practices to Maximize FreJun-Enhanced Calling
To fully unlock the value of your calling setup with Thriwin and FreJun, it’s important to go beyond basic usage and apply best practices. FreJun offers intelligent features like AI summaries, automated workflows, and call recordings that can save time and boost performance across your team. By regularly reviewing insights and refining your strategy, you can make your calling efforts more targeted and effective. These practices not only improve call quality but also help scale consistent communication habits across departments.

Best practices include:
- Use FreJun’s AI summaries to replace manual note-taking and focus on conversations that matter.
- Track team performance by reviewing dashboards weekly and identifying trends or gaps.
- Automate reminders and follow-ups so your team never misses a potential lead or task.
- Train new hires using call recordings, giving them real-world context and proven approaches.
- Refine sales scripts based on insights gathered from call outcomes and analytics.
How Can Businesses Benefit from Thriwin Calls?
Businesses using Thriwin calling can streamline communication, enhance productivity, and improve customer engagement. Key benefits include:
- Centralized Communication: All calls are logged and tracked in one place, reducing information gaps.
- CRM Integration: Automatic syncing of call data with popular CRMs helps teams manage leads efficiently.
- Enhanced Collaboration: Teams can share call notes, follow-ups, and analytics across departments.
- Performance Insights: Managers get detailed reports to optimize workflows and monitor KPIs.
- Time Savings: Quick dial, call scheduling, and automated logging reduce manual effort.
Use Case Example: Sales teams can track all client interactions, ensuring no lead is lost and follow-ups are timely.
What Are the Pros and Cons of Using Thriwin Calling?
Pros ✅
- Easy-to-use interface suitable for all team members
- Seamless CRM and task management integration
- Automated call logging and tracking
- Detailed call analytics for better decision-making
- Supports remote and distributed teams
Cons ❌
- Offline functionality is limited
- Advanced analytics features may require premium subscription
- Initial setup may take time for large teams
- Not intended for personal or non-business calls
| Pros | Cons |
|---|---|
| Easy-to-use interface ✅ | Limited offline support ❌ |
| CRM integration ✅ | Advanced analytics require paid plan ❌ |
| Automated call logging ✅ | Setup may take time ❌ |
| Supports remote teams ✅ | Not ideal for personal calls ❌ |
How Does Thriwin Improve Remote Team Communication?
Thriwin calling is designed to make remote work smooth and efficient. Key improvements include:
- Real-Time Connectivity: Teams can make and receive calls from anywhere, ensuring no communication delays.
- Shared Call Data: Remote employees can access call logs, notes, and analytics, keeping everyone informed.
- Collaboration Tools: In-call messaging, tagging, and follow-up reminders keep teams aligned.
- Productivity Tracking: Managers can monitor remote team performance using call analytics dashboards.
Example: A remote support team can resolve customer queries faster by accessing call history and sharing notes across time zones.
Which Teams Can Leverage Thriwin Calling Most Effectively
Thriwin calling is versatile and suits multiple team types:
- Sales Teams: Track client calls, automate follow-ups, and analyze conversion rates.
- Customer Support Teams: Route calls efficiently, log support tickets, and monitor resolution times.
- Recruitment Teams: Record interviews, manage candidate communication, and streamline evaluations.
- Remote Teams: Maintain collaboration, access shared call data, and stay productive from any location.
- Operations & Management: Review call performance, optimize processes, and ensure compliance.
| Team Type | Key Benefit |
|---|---|
| Sales | Lead tracking & analytics |
| Support | Faster query resolution |
| Recruitment | Interview recording & evaluation |
| Remote | Access call data anywhere |
| Management | Performance monitoring & compliance |
Key Takeaways

By providing an integrated calling system that enables users to place, receive, and monitor calls all within the platform, Thriwin streamlines business communication. This system gains a great deal of power when combined with FreJun, which opens up features like performance dashboards, call transcriptions, and auto-logging. Teams now have everything they need to effectively handle calls in one location, thanks to the integration, which also removes the need for multiple tools.
Businesses can increase sales productivity, improve teamwork, and expedite customer engagement by utilizing FreJun’s automation and AI-driven insights. It turns repetitive calling tasks into data-driven, actionable procedures that enhance decision-making and minimize manual labor. Thriwin + FreJun produces outcomes that grow with your objectives, whether you’re a sales team trying to close deals more quickly or an HR team following up with applicants.
Final Thoughts

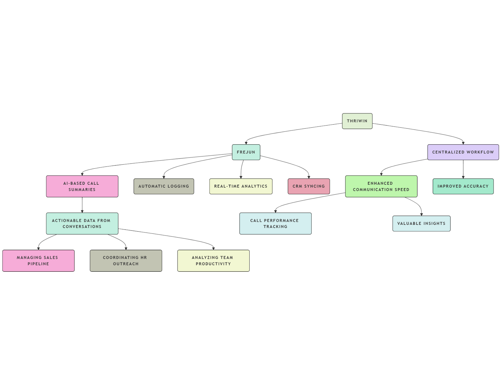
Thriwin provides a solid foundation for managing calls within a unified platform, helping teams stay connected and productive. But when you integrate it with FreJun, you unlock a much more advanced calling system complete with features like AI-based call summaries, automatic logging, real-time analytics, and seamless CRM syncing. This powerful combination removes the need for multiple tools and offers a centralized workflow that enhances both speed and accuracy in communication. Teams can place calls, track performance, and gain valuable insights without ever leaving the Thriwin environment.
For businesses that prioritize efficiency and performance, the Thriwin + FreJun integration is a game-changer. It doesn’t just simplify calling—it turns every conversation into actionable data. Whether you’re managing a sales pipeline, coordinating HR outreach, or analyzing team productivity, this integration offers the tools you need to scale. If your goal is to boost communication while staying organized and data-driven, this setup is exactly what you need to stay ahead.
Further Reading – Enhancing Business Communication: Integrating FreJun with Squarebox in India
FAQ
Yes! Every call is logged automatically. And with FreJun, you also get AI-generated notes, call recordings, and context summaries.
Use Thriwin’s built-in logs. For advanced call analytics like duration patterns and sentiment analysis, integrate with FreJun.
Absolutely. You can manage both call types. FreJun enhances this by optimizing call routing and providing post-call insights.
Thriwin offers documentation and live chat. If you use FreJun, you also get onboarding support and a dedicated success manager.
Yes. Thriwin supports international calls. FreJun helps manage international call costs and ensures high connection quality.
Yes, it uses end-to-end encryption and secure servers for calls.
Yes, recording options are available for quality and compliance purposes.
Sales, support, recruitment, and remote-first businesses.
Yes, it works across desktop and mobile devices.
✅ Yes, quick call routing and logging reduce delays.
