Last updated on February 16th, 2026 at 02:41 pm
Communication is the lifeline of any business and in today’s fast-paced, hybrid-first world, the old ways of managing it simply don’t work anymore. Indian businesses that once relied on bulky PBX systems, mobile phones, or patchy SIM-based calling are now transitioning to cloud-first voice solutions. This shift is being driven by the rise of the modern VoIP service provider, offering scalable, cost-effective alternatives to outdated systems.
A reliable VoIP service provider enables seamless communication across teams, locations, and devices, without the need for heavy infrastructure. More and more companies are choosing a VoIP service to gain flexibility, real-time analytics, and CRM integration. Whether you’re a startup or an enterprise, the right VoIP service can optimize your operations and improve customer engagement. In a digital-first market, partnering with a trusted VoIP service is no longer optional it’s essential for staying ahead.
Get the fastest route to choose the right VoIP services in India: this buyer’s guide compares features, pricing and international calling options from SMBs to contact centers. Learn how to evaluate call quality (SLA, jitter), regulatory requirements, and CRM integrations. As more businesses adopt digital communication tools, the demand for reliable VoIP service providers in India continues to grow. Modern VoIP services offer affordable calling, improved quality, and powerful features that support the evolving VoIP India market.
VoIP (Voice over Internet Protocol) is leading this revolution in India. Whether you’re running a high-velocity recruitment firm, managing a sales team that connects with 300 leads a day, or building customer success workflows, VoIP provides the infrastructure to do it faster, better, and smarter. But how do you choose the right VoIP service provider in India? With dozens of tools offering different features, pricing models, and compliance capabilities, the decision can quickly get overwhelming.
What are the Best Voip Services in India for small businesses?

VoIP stands for Voice over Internet Protocol a cloud-based technology that lets you make and receive phone calls over the internet instead of through traditional telephone lines. The best VoIP services in India for small businesses are those that offer reliable call quality, affordable pricing, and essential productivity features like call analytics, IVR, call routing, and CRM integrations. Popular VoIP providers such as FreJun, Airtel IQ, Tata Tele, and Exotel cater specifically to small teams by offering easy setup, scalable plans, and automation tools that simplify daily communication. These solutions help businesses manage customer calls more efficiently, reduce communication costs, and improve overall support and sales operations.
How VoIP Transforms Business Calling
Unlike landlines or mobile phones, VoIP isn’t tied to a specific location or device. It offers centralized communication that’s accessible from:
- A browser
- A desktop app
- A smartphone
- A CRM or ATS platform
This flexibility allows businesses to manage voice communication at scale while also gaining visibility into call performance, customer interactions, and follow-up patterns.
Why VoIP Is the Future of Business in India
- Remote teams need tools that aren’t limited by location
- Sales and recruiting need calls tracked, recorded, and analyzed
- Support teams require dashboards, call routing, and auto-logging
- Customers expect faster responses on their preferred channels—voice, WhatsApp and SMS
- Finance leaders want to cut costs while increasing ROI
In short, VoIP is no longer optional — it’s essential for Indian businesses focused on growth and operational efficiency.
Why Indian Businesses Are Moving to VoIP in 2025

The Indian business ecosystem is evolving rapidly, with companies across industries embracing digital-first operations. This has made VoIP an ideal fit—not just for startups and tech companies but also for education, healthcare, fintech, logistics, and staffing agencies. The India IP telephony market is expanding rapidly as companies shift from traditional calling systems to cloud-based communication. With smartphone usage increasing, the India mobile VoIP market is also seeing massive adoption in both SMBs and enterprises.
Here’s Why the Shift Is Accelerating:
1. Rise of Remote and Hybrid Teams
With the rise of pan-India and global hiring, teams now work from multiple locations. VoIP enables seamless communication without dependency on SIM cards or desk phones.
2. Pressure to Reduce Communication Costs
Traditional phone systems involve high fixed costs, installation charges, and maintenance. VoIP eliminates these overheads, replacing them with predictable monthly per-user pricing.
3. Need for Workflow Automation
Manual call logging, note-taking, and follow-up reminders are productivity killers. VoIP tools like FreJun offer automatic logging, AI transcription, and smart tagging.
4. Multichannel Customer Expectations
Customers expect communication beyond voice — WhatsApp, SMS, and even email. VoIP platforms now offer unified communication hubs where all channels live together.
5. Clearer Regulatory Guidelines
TRAI and DoT have matured the framework around VoIP use in India, making it safer and easier for companies to adopt compliant cloud telephony solutions.
Indian businesses are moving away from seeing voice as a “utility” and toward treating it as a strategic part of the customer and candidate journey.
How VoIP Services Work (Simplified for Business Owners)

At its core, VoIP converts your voice into digital signals and transmits them over an internet connection. But in practice, a modern VoIP platform is a complete business communication system.
What Happens Behind the Scenes
- A user clicks “call” inside a CRM or web app
- VoIP converts voice into digital packets
- Packets are transmitted via secure IP networks
- Recipient hears the voice through their phone or browser
- VoIP system logs, records, transcribes, and analyzes the call
Tools That Power VoIP Platforms
- Virtual business numbers (e.g., +91 Delhi, Mumbai STD codes)
- Chrome extensions or softphones
- Admin dashboards and agent call histories
- APIs to connect with CRM, ATS, ERP, or helpdesk systems
- IVR systems to route incoming calls to the right teams
VoIP is not just about voice. It’s about insights, efficiency, automation, and integration — all wrapped into one cloud-native platform.
What are the Key Factors to Consider When Choosing a VoIP Provider in India

Choosing the right VoIP platform is a long-term investment in your team’s efficiency, customer satisfaction, and data-driven operations. Don’t choose on price alone—look for value, scalability, support, and integration.
1. Regulatory Compliance
Regulatory compliance is the act of following laws, regulations, and guidelines set by governments and other authorities. It’s a vital part of doing business, and it applies to all types of organizations, regardless of size or industry.
- Is the provider routing calls through licensed Indian carriers?
- Do they meet TRAI and DoT standards?
2. Integration Ecosystem
An integration ecosystem refers to a network of connected systems, applications, and processes that work together seamlessly to achieve common business goals. This often involves connecting a company’s core business processes with those of its partners, customers, and suppliers, creating a unified and efficient environment.
- Can you make calls from Zoho, Salesforce, CEIPAL, LeadSquared, or TurboHire?
- Is it compatible with your helpdesk, ticketing, or CRM stack?
3. Feature Set
A “feature set” is a collection of features used to represent an object, phenomenon, or data in a specific context. It encompasses a group of related characteristics or attributes, often numerical, that are used for analysis, modeling, or comparison.
- Does it include call recording, tagging, transcription, and dashboards?
- Are WhatsApp and SMS included?
4. Scalability
Scalability is when an application functions with change in size and volume, and takes advantage of rescaling. This is important for application management.
- Can you onboard 5 users today and 50 users tomorrow without extra hardware?
- Can remote agents start using it with no setup?
5. User Experience
User experience (UX) is how a person feels when using a product, service, or system. It’s a subjective experience that includes a person’s perceptions of ease of use, efficiency, and utility.
- Is the interface clean, intuitive, and fast?
- Are there mobile and desktop apps?
6. Support and Onboarding
Support and onboarding are essential for new employee and customer integration. It ensures employees have the resources to succeed, while onboarding guides new users to product value and builds trust. Both processes involve training, guidance, and resources to facilitate a smooth transition.
- Is training available?
- Is there India-based support or success management?
Don’t just buy a dialer. Choose a communication engine that elevates every call into a measurable business interaction.
What are the Top VoIP Service Providers in India
Let’s break down the most popular VoIP platforms currently used in India:
List of VoIP Service Providers in India–
1. FreJun – Best for Smart, Integrated Calling Workflows

FreJun stands out as the most CRM-friendly voip services in India built for Indian businesses. It offers click-to-call, AI transcription, performance dashboards, and full ATS/CRM sync — all without coding or complex setups.
Key Features:
- Voip Calling India
See How FreJun Integrates with Leading CRMs
- AI-Powered Call Analysis: Get insights into conversation trends, customer sentiment, and actionable follow-ups.
How FreJun’s AI Enhances Business Communication
- Click-to-Call & Auto Dialer: Make calls directly from CRM’s without switching platforms, saving time and increasing productivity.
- Call Transcriptions & Recordings: Every call is recorded and transcribed for easy reference and training purposes.
Discover How FreJun’s Call Recording Works
- Performance Analytics: Gain insights into team performance with detailed call metrics and reporting.
- Multi-Channel Communication: Supports voice, SMS, and WhatsApp to engage customers across various channels.
- Scalability & Customization: Works for businesses of all sizes with tailored integrations and workflow automation.
Pricing: Standard: Begins at $14.49 per user, per month.
Professional: Starts at $16.69 per user, per month.
G2 Rating: 4.9/5 (Read Reviews)
2. Exotel – Best for Large-Scale Inbound Call Routing

Exotel is widely used across India and Southeast Asia. Its LeadSquared integration allows IVR, call tracking, and automated lead assignment for better response management. Exotel is a cloud-based platform that provides businesses with a range of communication tools, including a business phone system, customer call center solutions, and omnichannel engagement capabilities, to help them manage customer interactions and improve customer experience.
Key Features:
- Smart IVR routing
- Real-time call tracking in LeadSquared
- Lead auto-distribution
- Inbound & outbound campaign support
Pricing: Visit this page for pricing details.
G2 Rating: 4.3/5
3. Knowlarity – Best for Custom Enterprise Voice Projects

With strong IVR and cloud contact center features, Knowlarity’s integration with LeadSquared supports automated lead calling, agent call recording, and multi-agent routing. Knowlarity is a cloud communication business in India that provides excellent services. Some of them include outgoing calls, incoming calls, and missed call alerts. It helps customers connect directly to the customer care agent’s phone number using Knowlarity’s services
Key Features:
- Multi-level IVR
- Detailed analytics
- Voice API for custom workflows
- Agent-wise call tracking in LeadSquared
Pricing: The basic plan starts from $24/per month
G2 Rating: 4/5
4. Ozonetel – Best Entry-Level VoIP for Startups

Ozonetel integrates with LeadSquared through its cloud contact center product, offering a complete solution for inbound/outbound calling. It is an industry-leading unified customer experience intelligence (oneCXi) platform that helps enterprises engage, convert, and retain customers at scale.
Key Features:
- Auto-dialer and predictive dialer
- Omnichannel support (calls, SMS, WhatsApp)
- Instant call popups in LeadSquared
- Lead prioritization
Pricing: Visit this page for pricing details.
G2 Rating: 4.5/5
5. Twilio – Best for Developer-Led Voice Experiences

Twilio is a versatile VoIP platform that enables developers to build custom communication solutions using APIs for voice, messaging, and video. With a robust infrastructure, Twilio allows businesses to scale their communication systems as needed. Whether integrating SMS, voice calls, or video into an existing application or creating a new communication tool, Twilio provides flexibility and extensive resources for developers.
Key Features:
- Programmable APIs for voice and SMS integration.
- Virtual numbers in 100+ countries.
- Advanced call routing and analytics.
- Scalable infrastructure for businesses of all sizes.
Pricing: Pay-as-you-go starting at $0.0085/minute.
G2 Rating: 4/5
Which voip provider in India offers the best call quality and uptime SLA?

FreJun is designed specifically for modern Indian teams who want more than just a dialer. It’s a complete communication suite that sits inside your CRM or ATS and adds real-time intelligence to your calling workflows.
What Makes FreJun Stand Out:
- One-click calling from candidate or lead profiles
See How FreJun Integrates with Leading CRMs
- Auto-logged call details with time, tags, and sentiment
- Cloud call recording with easy retrieval
- WhatsApp and SMS follow-ups from same dashboard
- AI-powered transcription and coaching insights
How FreJun’s AI Enhances Business Communication
- Indian telecom compliance + fast onboarding support
FreJun isn’t just for talking. It’s for scaling, analyzing, and improving conversations that drive your business forward.

Use Cases & Scenarios: How FreJun Helps Different Teams
Whether you’re running a sales floor, managing remote agents, or handling sensitive calls in healthcare — FreJun’s AI-powered VoIP platform adapts to your team’s needs. Here’s how it fits across industries and use cases.
Q: Which VoIP is best for a 10-person sales team in India?
A: FreJun is ideal for small and mid-sized sales teams. It offers auto-dialer, CRM integrations (Zoho, Pipedrive, HubSpot), and AI call insights — everything you need to boost connect rates and conversions. Its per-minute and subscription plans are built for scalability, helping teams save up to 40% on VoIP calling in India.
Q: What should a travel agency prioritise for international calling?
A: For travel and hospitality businesses making global bookings, FreJun ensures crystal-clear international calling with dedicated low-cost routes, multi-country virtual numbers, and call analytics to track every customer interaction. Perfect for teams handling cross-border customers daily.
Q: Which features matter most to healthcare providers?
A: FreJun is a secure, HIPAA-ready VoIP service in India with call encryption (SRTP/TLS), automated recording retention, and restricted access controls. Ideal for clinics, hospitals, and telehealth providers that prioritize privacy and compliance alongside communication reliability.
FreJun vs Generic VoIP Providers — Industry Use Case Comparison
| Industry / Team Type | Key Needs | FreJun Capabilities | Generic VoIP Providers |
|---|---|---|---|
| Sales Teams (5–50 seats) | CRM integration, auto-dialer, analytics | ✅ Native CRM integrations (Zoho, HubSpot, Pipedrive), AI call summaries, performance dashboard | ⚠️ Basic calling only, manual CRM sync |
| Travel & Hospitality | Low-cost international routes, IVR, multi-country numbers | ✅ Global numbers, local caller IDs, clear voice routes to 100+ countries | ❌ Limited route optimization, poor call quality abroad |
| Healthcare & Teleconsulting | Security, compliance, encrypted recordings | ✅ SRTP/TLS encryption, role-based access, HIPAA-style retention | ⚠️ Generic encryption, lacks compliance framework |
| Recruitment Firms | High call volume, candidate tracking, call notes | ✅ Auto-logging with ATS (CEIPAL, Zoho Recruit), transcription-based notes | ❌ Manual tracking, no ATS integration |
| Education / EdTech | Virtual numbers, call monitoring, affordability | ✅ Toll-free & virtual numbers, multi-agent routing, call transcripts | ⚠️ No AI insights or queue management |
| Customer Support / BPOs | Call routing, IVR, recording, analytics | ✅ Advanced IVR, multi-level routing, team reports, whisper/barge | ❌ Basic IVR, limited analytics |
Comparison Table: Leading VoIP Providers in India

Final Thoughts

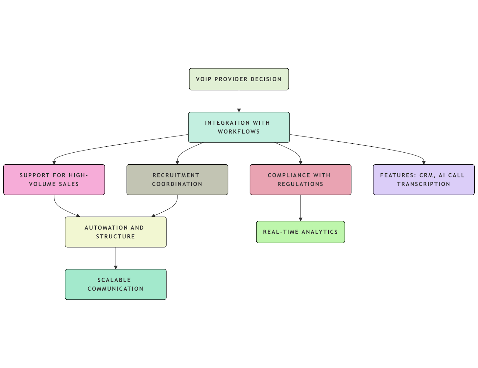
As Indian businesses continue embracing digital transformation, choosing the right VoIP provider is no longer just a technical decision it’s a strategic one. Your voice communication system must support your growth, adapt to your workflows, and deliver insights that drive smarter decisions. Whether you’re running high-volume sales outreach, coordinating recruitment calls, or managing client interactions, a modern VoIP platform brings structure, automation, and visibility to your most critical conversations.
The ideal VoIP solution should go beyond just making calls. It should be easy to integrate, quick to deploy, and compliant with India’s telecom regulations. Look for features like CRM and ATS integration, AI-powered call transcription, WhatsApp/SMS support, call recording, and real-time analytics. Don’t settle for a generic solution — invest in a provider that understands your industry needs and offers a clear path to scaling your team’s communication capacity.
If you’re aiming for faster conversions, better candidate engagement, or improved customer experiences, a VoIP platform like FreJun is built to help you get there. It empowers your team to work smarter, stay compliant, and gain a performance edge through intelligent automation and deep integrations. In 2025, the difference between average and exceptional communication comes down to the tools you use and with FreJun, your calls don’t just connect, they convert.
Start Your Free 14-Day Trial of FreJun →
Further Reading: Top 15 VoIP Services to Boost Business Efficiency in 2025 – Find Your Best Fit
FAQs
Yes, if routed via licensed Indian telecom operators. Always verify the provider’s compliance.
1 Mbps per user is ideal for high-quality VoIP calls.
Yes, FreJun and others offer mobile apps or web-based dialers that work from phones.
Yes, at a fraction of traditional rates. You can also get international numbers.
Yes, most platforms offer cloud-based, compliant call-recording features.
Choose a solution like FreJun that includes CRM integration, AI-powered insights, call recording, and number management — all optimised for Indian teams.
Yes. FreJun integrates with top Indian CRMs and workflow tools, offering a unified communication and tracking system.
Multiply per-minute rates by expected talk time, add number/DID fees, and include infrastructure or support charges for a realistic monthly estimate.
Many providers offer demo accounts or trial minutes — always test international calling during the trial to ensure route quality.
Security depends on the provider — look for TLS/SRTP encryption, secure SIP, and strong access control to minimize eavesdropping and fraud.
