Last updated on June 10th, 2025 at 11:54 am
Skype Transcription Services has long been considered a reliable tool for both personal and business communication, offering users around the globe an easy way to connect via voice and video calls. However, as technology continues to evolve, and the demands of modern businesses increase which means business need to Transition from Skype Transcription Services, Skype’s basic communication features are no longer enough. Businesses today need powerful communication solutions that are intelligent, scalable, and deeply integrated with other productivity tools to maintain efficiency and meet customer expectations.
The Transition fromSkype Transcription Services like FreJun is not just about upgrading your phone system—it’s about Transition from Skype to VoIP the way your business communicates. With AI-driven features, seamless CRM integrations, automated workflows, and enhanced security, Skype Transcription Services like FreJun empower businesses to deliver exceptional customer service, streamline internal operations, and reduce communication costs.
Table of contents
- What’s the Easiest way to Switch from Skype Transcription Services ?
- How to Smoothly Transition from Skype Calling to a New VoIP Service
- Step 1: Evaluate Your Communication Needs
- Step 2: Choose the Right VoIP Service (FreJun)
- Step 3: Sign Up and Set Up Your Account
- Step 4: Port Your Skype Number
- Step 5: Transfer Contacts and Data
- Step 6: Install FreJun Apps and Test Thoroughly
- Step 7: Notify Your Contacts
- Step 8: Familiarize Yourself with FreJun’s Advanced Features
- Final Thoughts
- FAQs
What’s the Easiest way to Switch from Skype Transcription Services ?
FreJun simplifies the transition with instant onboarding, browser-based calling, and no hardware setup. It provides all the business calling features you need — like CRM integration, AI-powered summaries, and admin controls — without the limitations of legacy tools like Skype.
How to Smoothly Transition from Skype Calling to a New VoIP Service
This comprehensive guide provides a step-by-step roadmap to help businesses smoothly transition from Skype to an AI-powered VoIP solution, ensuring minimal disruption while maximizing the benefits of advanced communication technology.
Step 1: Evaluate Your Communication Needs

To assess your communication system, consider its components, define clear communication goals, evaluate its effectiveness, and identify improvement areas, focusing on verbal and non-verbal communication.
Before making any changes, conduct a thorough communication audit. Identify the pain points of using Skype:
- Are you experiencing poor call quality?
- Do you require features like call transcription and real-time analytics?
- Does your team need better integration with CRM tools like Salesforce or HubSpot?
Outline your must-have features, such as AI-powered call routing, automated workflows, and data security compliance. This will help you select a VoIP service that matches your business goals.

Step 2: Choose the Right VoIP Service (FreJun)

To select the right AI-powered VoIP solution, consider your business needs, budget, and desired features, evaluating platforms like Frejun for comprehensive capabilities, AI integration, and ease of use.
After identifying your needs, select a VoIP provider that meets them. FreJun stands out with:
- AI-driven call routing and analytics
- Real-time call transcription and sentiment analysis
- CRM integration with Salesforce, Zoho, and HubSpot
- Secure, encrypted communication and GDPR compliance
- Scalable solutions for growing teams and hybrid work environments
FreJun not only replicates Skype’s basic functionalities but enhances them with AI automation and smart communication tools.

Step 3: Sign Up and Set Up Your Account

To sign up and set up your account, you’ll need to choose a Account type, enter your name, birthday, and gender, create a username and password, and then follow the prompts to complete the registration process.
- Register on FreJun’s platform.
- Choose a pricing plan that fits your needs—monthly, quarterly, or yearly.
- Complete your profile with your business details, including team members who will use the service.
- Take advantage of FreJun’s free trial to explore its features.
Step 4: Port Your Skype Number

To port your Skype number to another provider, contact your new provider and provide them with your Skype account number (which is your Skype phone number), the PIN (0000), and your Skype name. If you’ve been using a Skype number, porting it to FreJun ensures continuity:
- Contact FreJun’s support team to initiate the number porting process.
- Check for any porting fees and processing times.
- Ensure no downtime by scheduling the transfer at an optimal time.
Step 5: Transfer Contacts and Data

To transfer contacts and data between Android phones, you can sync contacts to your Google account, use Samsung’s Smart Switch app, or utilize the built-in data transfer feature during setup of a new device.
- Export your Skype contact list (CSV file) and upload it into FreJun.
- Backup any essential chat histories or call recordings from Skype.
- FreJun’s support team can assist in importing data where possible.
Step 6: Install FreJun Apps and Test Thoroughly
- Download FreJun’s mobile and desktop apps for seamless multi-device usage.
- Test key features: outbound/inbound calling, call recording, click-to-call, and CRM integrations.
- Configure call routing rules, voicemail, and autodialer settings for your team.
Step 7: Notify Your Contacts

To notify your contacts about a change, you can send a message (text, email, social media) clearly stating your new number or information, and encourage them to update their contacts.
- Inform clients, vendors, and partners about the transition.
- Send emails or post announcements on your website.
- Update your contact details across all marketing materials.
Step 8: Familiarize Yourself with FreJun’s Advanced Features

- Explore AI-powered call scheduling and predictive dialing.
- Use call analytics dashboards to monitor performance.
- Leverage call transcription and sentiment analysis for quality assurance and training.
Final Thoughts

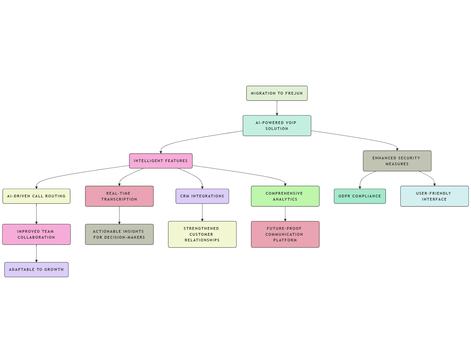
Migrating from Skype to an AI-powered VoIP solution such as FreJun represents a strategic leap forward for businesses looking to stay ahead in the competitive digital landscape. Skype may have served businesses well in the past, but its limitations in terms of scalability, automation, and analytics no longer align with modern communication needs.
By choosing FreJun, businesses gain access to a suite of intelligent features, including AI-driven call routing, real-time transcription, seamless CRM integrations, and comprehensive analytics that empower decision-makers with actionable insights. FreJun not only enhances team collaboration but also strengthens customer relationships by ensuring fast, efficient, and personalized communication.
Furthermore, the flexibility and scalability of FreJun allow businesses to adapt as they grow, providing a future-proof communication platform that can support both small teams and large enterprises alike. With enhanced security measures, GDPR compliance, and a user-friendly interface, FreJun ensures peace of mind while elevating your communication strategy.
In conclusion, transitioning to FreJun is not just an upgrade; it’s a strategic investment in the efficiency, agility, and success of your organization. Take the first step today and revolutionize your business communications.
🔹 Experience the future of AI-powered communication with FreJun and transform the way your business connects!
Further Reading: 7 Popular Apps for Calling in the UAE You Need to Know
FAQs
Yes. FreJun requires no technical training — its clean interface makes it easy for anyone to start using right away.
Typically 5-10 business days, but FreJun’s support team will ensure a smooth transition without service interruptions.
Within minutes. FreJun’s dashboard is intuitive, and teams can start calling as soon as their accounts are verified.
Not at all. FreJun offers quick setup with zero downtime, so your business can migrate without disruption.
Yes. FreJun supports number porting, so you can continue using your existing business number with new VoIP capabilities.
No. FreJun runs on any browser or smartphone — no desk phones or additional hardware required.
FreJun allows import of contact records and call notes, making it easy to maintain continuity.
