Last updated on June 9th, 2025 at 02:38 pm
In today’s highly competitive business environment, understanding your customer’s needs, pain points, and motivations has never been more critical. Businesses across industries are constantly engaging with prospects and customers through calls, chats, emails, and meetings. Yet, most companies are missing out on valuable insights hidden in these everyday interactions.
Every conversation is packed with clues that can unlock greater sales conversions, reduce churn, and enhance customer satisfaction—if you know where to look. This is where Moment Analysis becomes a game-changer.
Moment Analysis is the process of identifying and analyzing key moments within customer interactions—moments that reveal intent, objections, opportunities, or potential risks. By tapping into these insights, businesses can make smarter decisions, personalize their approach, and deliver better experiences across the sales and service spectrum.
Table of contents
- How can teams Capture Critical moments in Sales and Support Conversations?
- Moment Analysis: How to Identify Key Sales & Customer Service Insights
- What Is Moment Analysis?
- Why Moment Analysis Matters for Sales Teams
- Why Moment Analysis Is Crucial for Customer Service Teams
- How to Perform Effective Moment Analysis in 5 Steps
- Key Insights You Can Extract from Moment Analysis
- Benefits of Using FreJun for Moment Analysis
- Best Practices for Successful Moment Analysis
- Final Thoughts
- Frequently Asked Questions
How can teams Capture Critical moments in Sales and Support Conversations?
Spotting game-changing moments in calls — objections, buying signals, complaints — requires more than just listening. FreJun’s AI-powered moment analysis tracks real-time keywords, tone shifts, and contextual cues to surface insights like customer intent or deal blockers. These moments are auto-tagged, transcribed, and summarized to help teams take faster, more informed action across sales and support.
Moment Analysis: How to Identify Key Sales & Customer Service Insights
But here’s the challenge: manually analyzing hours of calls or transcripts isn’t practical, especially for growing teams. You need AI-powered tools like FreJun to make this process seamless and actionable. FreJun’s Conversation Intelligence Platform automates Moment Analysis, enabling your sales and customer service teams to capture insights at scale, without the manual hassle.
This guide will walk you through everything you need to know about Moment Analysis—what it is, why it matters, and how you can use it to supercharge your sales and customer service efforts.
What Is Moment Analysis?

Moment analysis encompasses various techniques, depending on the field, but generally refers to analyzing the “turning effect” of a force or the distribution of a variable. It can be used in physics, statistics, structural analysis, and other areas.
- Moment Analysis is a technique used to identify the pivotal points in a customer conversation, where significant information is shared.
- These moments can include buying signals, objections, product feedback, pain points, or emotional reactions (both positive and negative).
- Moment Analysis helps teams decode customer intent, improve engagement strategies, and create better outcomes for both businesses and customers.
- Traditionally, sales managers and customer service leaders would listen to calls and manually note important parts. But this is time-consuming and inconsistent.
- Modern AI-powered tools like FreJun can automate the process by analyzing transcripts, detecting keywords, measuring sentiment, and surfacing the most important moments, giving teams real-time visibility into conversations.
- Moment Analysis allows organizations to act faster and smarter, whether it’s closing a deal, retaining a customer, or upselling a new service.
Why Moment Analysis Matters for Sales Teams

Moment analysis, or understanding and optimizing key moments in sales interactions, is crucial for sales teams because it helps identify patterns in successful and failed pitches, enabling real-time adjustments, improved training, and ultimately, higher win rates and shorter sales cycles.
- Accelerates Deal Closures: Sales teams can identify key moments where a prospect shows interest or urgency, enabling reps to capitalize on buying signals immediately and shorten the sales cycle.
- Improves Lead Qualification: Through Moment Analysis, sales reps can detect whether a lead is a good fit early on, based on the prospect’s needs, budget discussions, and level of engagement.
- Enhances Objection Handling: Reps can review past objections and see how they were handled. Insights gained help improve responses, enabling reps to navigate objections more confidently.
- Optimizes Sales Pitches: By analyzing successful conversations, you can uncover what language resonates with prospects, which value propositions work best, and refine scripts and pitches accordingly.
Why Moment Analysis Is Crucial for Customer Service Teams

- Increases Customer Satisfaction (CSAT): By pinpointing moments when customers express happiness or frustration, service teams can replicate successful interactions and address dissatisfaction proactively.
- Prevents Customer Churn: Identifying early warning signs—like repeated complaints or dissatisfaction—gives teams the opportunity to step in and resolve issues before losing the customer.
- Elevates Agent Performance: Managers gain insights into how agents handle sensitive situations, enabling them to deliver targeted coaching and boost agent confidence and empathy.
How to Perform Effective Moment Analysis in 5 Steps
Each step is crucial to ensuring the accuracy and usefulness of the results.
1. Record and Transcribe Every Customer Interaction

To record and transcribe every customer interaction, use a combination of recording software or services and transcription tools. Then, analyze the transcripts for actionable insights to improve customer service and internal workflows.
- Make sure every customer call, email, or chat is recorded and stored securely.
- Use FreJun’s AI-powered call recording and transcription to automatically generate accurate text versions of conversations, ensuring no data is lost.
- Ensure your recordings and transcripts are organized and searchable, categorized by customer, deal stage, or support ticket type.
2. Identify Key Conversational Moments

To identify key conversational moments, focus on moments of high engagement, information exchange, and potential action within a conversation, such as introductions, requests, and resolutions.
- Manually or automatically tag moments where prospects or customers express needs, raise objections, ask questions, or give feedback.
- Look for moments when customers mention competitors, express budget constraints, or ask about features—these are critical insights.
- FreJun uses AI-based keyword spotting and sentiment analysis to flag such moments, saving time and increasing accuracy.
3. Analyze Patterns and Trends

To analyze patterns and trends, you can use techniques like trend analysis, time series analysis, and data visualization to identify recurring behaviors or shifts in data over time, which can inform decision-making and forecasting.
- Review multiple conversations to find recurring themes. For instance, if 50% of your leads mention price as a barrier, it’s time to rework your pricing strategy or value messaging.
- Analyze sentiment over time to track customer mood swings, identifying accounts at risk of churn or those ready for upsell.
- FreJun’s analytics dashboard gives you a bird’s eye view of what topics come up most, how reps handle objections, and where conversations fall apart.
4. Take Action Based on Insights

To take action based on insights, ensure they are relevant, timely, specific, and actionable, aligning with business goals and providing clear guidance for decision-making and implementation.
- Share insights with relevant teams—sales, marketing, product, and customer support—to foster cross-functional collaboration.
- Use insights to update scripts, sales playbooks, and customer service workflows.
5. Continuously Monitor and Improve

- Don’t treat Moment Analysis as a one-time task. Regularly review conversations, track new trends, and fine-tune your approach.
- Schedule periodic reviews using FreJun’s automated reports, so managers and agents stay informed.
- Use alerts and triggers to flag urgent situations, like a customer expressing high frustration or mentioning cancellation.
Key Insights You Can Extract from Moment Analysis

- Buying Signals: Phrases like “How soon can we start?”, “What’s the pricing model?”, and “We’re ready to move forward” indicate a prospect is ready to buy.
- Objections and Concerns: Recurring themes like “It’s too expensive” or “We’re already working with a competitor” help refine sales strategy.
- Customer Pain Points: Detailed mentions of challenges such as “Our current solution lacks reporting” highlight where your product can add value.
- Product Feedback: Comments like “I wish it could integrate with…” are gold for product development and roadmap planning.
- Churn Signals: Negative sentiment such as “We’re considering alternatives” or “This isn’t working for us anymore” requires immediate attention.
Benefits of Using FreJun for Moment Analysis

- Automated Call Recording and Transcription: Captures all interactions with high accuracy, ensuring you don’t miss a single word.
- AI-Powered Keyword and Sentiment Analysis: Quickly identifies emotional cues and critical topics without manual review.
- Custom Tagging and Reporting: Organizes data by key moments, making it easy to retrieve insights and act on them.
- Integration with CRM and Helpdesk Platforms: Syncs insights across tools like HubSpot, Salesforce, and Zendesk, so everyone stays informed.
- Real-Time Alerts and Notifications: Instantly flags key moments, allowing sales reps or support agents to respond in the moment.
Best Practices for Successful Moment Analysis

To conduct a successful moment analysis, define clear goals, gather relevant data, analyze user behavior, identify key insights, and communicate findings effectively, focusing on specific actions and their impact.
- Be Consistent in Tagging Moments: Standardize the criteria for what qualifies as an important moment to maintain consistency across the team.
- Train Teams to Recognize Key Moments Live: Although AI handles a lot, reps and agents should also learn to identify moments and react accordingly during live conversations.
- Leverage Automation for Scalability: Use FreJun’s AI capabilities to ensure you can analyze hundreds or thousands of conversations without burning out your team.
- Act on Data Immediately: Don’t let insights sit unused. Share them with the sales and service teams regularly, and implement quick wins where possible.
- Refine Strategies Continuously: Treat Moment Analysis as a dynamic process, always adapting to new customer expectations, products, and market conditions.
Final Thoughts

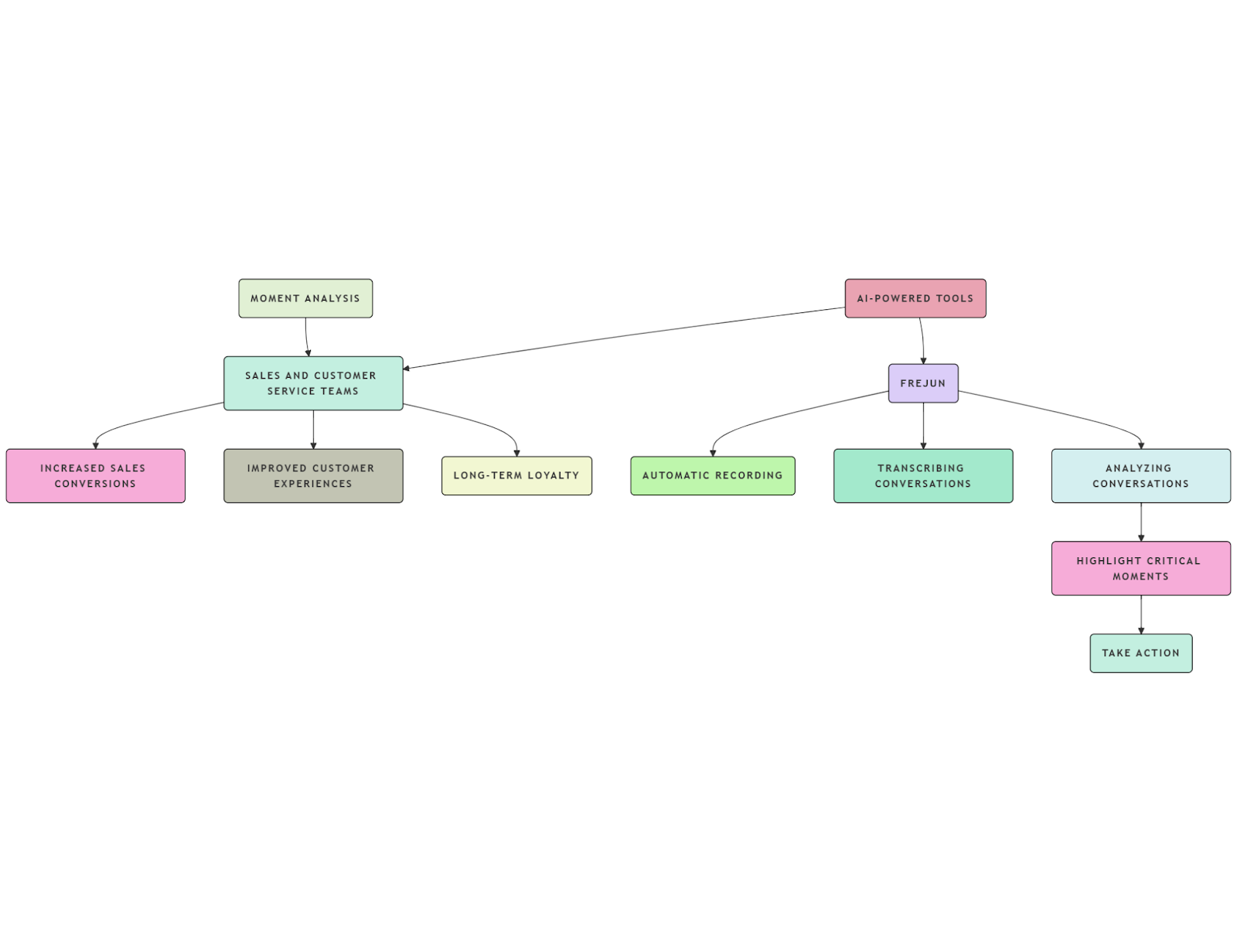
Moment Analysis is the secret weapon for modern sales and customer service teams. In a world where every interaction holds the potential for insight, businesses that listen carefully—and act quickly—are the ones that thrive. By identifying key moments in your conversations, you can increase sales conversions, improve customer experiences, and foster long-term loyalty.
But manual analysis simply won’t cut it. That’s why forward-thinking companies turn to AI-powered tools like FreJun. It makes Moment Analysis effortless by automatically recording, transcribing, and analyzing conversations. It highlights the critical moments that drive decisions, so your team can focus on taking action, not sifting through hours of data.
Whether you’re a sales leader aiming to close more deals, a customer service manager trying to reduce churn, or a business owner looking to understand your customers better, Moment Analysis gives you the clarity, confidence, and competitive edge you need.
Invest in the power of Moment Analysis today. Leverage FreJun to capture the moments that matter, and transform them into actionable insights that drive real business results.
Further Reading: Enhance Your Calling Efficiency with Sophisticated Dialing Technology
Frequently Asked Questions
It’s the process of detecting high-impact points in conversations. FreJun uses AI to identify those moments and extract meaning instantly.
FreJun highlights buying signals, competitor mentions, and objections so reps can tailor follow-ups and close faster.
Yes. FreJun’s moment analysis includes tone detection, so you can track satisfaction, frustration, or urgency during the call.
Absolutely. FreJun surfaces complaints, repeated issues, and escalation points so agents and managers can resolve problems proactively.
FreJun’s AI listens in real time and tags moments like pricing discussions, objections, or feature questions without needing manual notes.
Yes. FreJun allows you to bookmark and replay key moments across teams to improve coaching and knowledge sharing.
FreJun doesn’t just record — it extracts meaning. You don’t have to listen to the full call to find what matters; the insights are already summarized.
