Last updated on April 27th, 2026 at 10:46 pm
Choosing the right business communication platform isn’t just about making calls — it’s about driving performance, automating workflows, and gaining actionable insights. While both JusCall and FreJun offer telephony solutions, they serve different business needs. Moreover, if you’re aiming for scalability, AI-powered analytics, and seamless CRM integration, then FreJun clearly stands out as the smarter choice. This blog will explore how FreJun compares to JusCall across key parameters and why it’s becoming the go-to solution for forward-thinking teams.
Table of contents
Industry Context: Why Smart Communication Tools Matter

The way businesses communicate — both internally and with customers — is undergoing a rapid transformation. In fact, traditional phone systems and basic VoIP tools are no longer sufficient for modern teams that prioritize speed, data, and automation. Consequently, today’s organizations demand intelligent communication platforms that go beyond just connecting calls. Moreover, they seek solutions that integrate seamlessly with existing workflows, enhance collaboration, and provide actionable insights that drive smarter decision-making.

- Automation That Saves Time
Modern teams can’t afford to waste hours on manual call logging or follow-ups. Smart tools like FreJun’s auto-call logging eliminate repetitive tasks, allowing your sales and support staff to focus on what matters most — closing deals and resolving issues faster.
- CRM Integration to Eliminate Silos
Siloed data creates inefficiencies. Businesses now expect seamless synchronization between calling platforms and CRMs. With FreJun’s CRM integrations, calls, notes, and analytics are automatically mapped to tools like Salesforce, Zoho, HubSpot, and Freshsales — removing friction and giving managers a unified view of team activity.
- Real-Time Analytics for Decision-Making
It’s not enough to just make calls; businesses need to understand what happens during those calls. FreJun offers AI-powered voice analytics that deliver real-time insights into customer conversations. This empowers managers to track performance, coach teams, and make faster, data-driven decisions.
As communication becomes increasingly strategic, platforms like FreJun are setting the standard for what modern tools should offer: automation, intelligence, and integration all in one place.
JusCall vs FreJun: Features Comparison
Understanding the difference in features is essential for making the right choice. Let’s compare the two tools:

FreJun – Smart, Scalable & Insight-Driven
In an era where speed, personalization, and data intelligence drive business outcomes, FreJun stands out as a communication platform tailored for growth-oriented teams. Whether you’re a sales powerhouse, a distributed support team, or a remote-first business, FreJun empowers you with tools that make every call count.

- Use Case: Built for High-Performance Teams
FreJun is the go-to solution for sales, support, and remote teams that rely heavily on phone-based communication. Its cloud telephony infrastructure ensures your team stays connected from anywhere, without compromising on call quality or system reliability.
- Key Benefit: Automation + AI That Drives Results
One of FreJun’s biggest differentiators is its built-in voice intelligence, which automatically logs calls, transcribes conversations, and provides actionable analytics. This means less manual work and more focus on what drives performance — engaging with customers. Its smart CRM integrations with tools like Salesforce, Zoho, HubSpot, and Freshsales ensure that all communication is logged, tracked, and ready for follow-up without lifting a finger.
- Compliance: Enterprise-Grade Security
Frejun ensures that customer data and sensitive business communications remain safe. Features like role-based access controls and end-to-end encryption make it a trustworthy choice for industries where security is non-negotiable.
JusCall – Basic, Functional, but Limited
JusCall offers a straightforward telephony solution for teams with minimal needs. It’s suitable for businesses just starting, especially those that aren’t yet dependent on advanced CRM integration, analytics, or automation. However, as business operations become more complex, JusCall’s limited capabilities may quickly become a bottleneck.
Use Case: For Early-Stage Teams with Simple Needs
JusCall serves small businesses or startups that require a no-frills calling platform. It provides basic voice calling features and simple interfaces that help teams get started without a steep learning curve. It’s an option when your team is small and your communication needs are minimal.
Limitation: Lacks Advanced Intelligence and Integration
Unlike FreJun, JusCall does not support AI call logging, real-time analytics, or automated CRM updates. This means that sales reps and support agents are likely to spend more time manually entering call data—an inefficiency that scales poorly. Integration options with CRMs are limited and may require workarounds for even basic automation.
Comparison Table: FreJun vs JusCall

To help you make an informed decision, here’s a side-by-side comparison of FreJun and JusCall across key features. This quick overview highlights how each platform stacks up when it comes to scalability, intelligence, and business-readiness.
Key Takeaways
FreJun outshines JusCall with automation, AI, and compliance built for scale.

- FreJun outshines JusCall with automation, AI, and compliance built for scale.
Unlike basic telephony tools, FreJun is designed for growing teams that need intelligent automation, voice intelligence, and data security. Its platform enables smarter workflows and scalable communication without compromising on compliance. - Boost agent productivity with voice intelligence.
With features like automatic call transcription, activity logging, and real-time insights, FreJun empowers teams to spend more time building relationships and less time on manual tasks. - Eliminate missed follow-ups through seamless CRM automation.
FreJun’s integrations with Salesforce, HubSpot, Zoho, and others ensure every interaction is captured and actioned, reducing manual effort and making customer engagement more consistent. - Simplify reporting with built-in analytics.
Managers can track performance, analyze trends, and make data-driven decisions without relying on time-consuming manual reports. - Support sales, support, and hybrid teams with cloud-ready tools.
Whether in the office or remote, FreJun’s cloud telephony, smart routing, and collaboration features are built to support flexible team structures with ease.
Final Thoughts

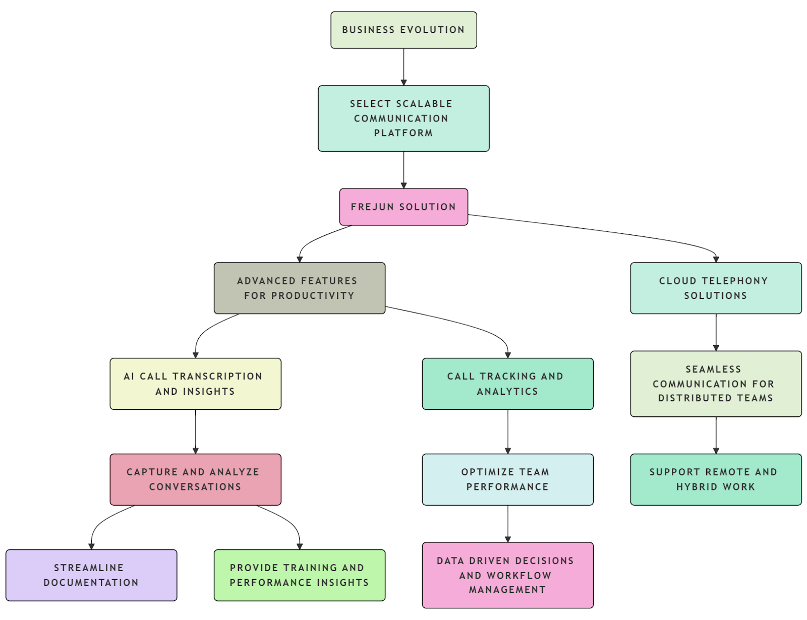
As your business evolves, selecting a communication platform that scales with your growth is crucial. FreJun offers a comprehensive solution that goes beyond basic calling functionalities, integrating advanced features to enhance your team’s productivity and customer engagement.
With AI-powered call transcription and insights, FreJun enables teams to capture and analyze every conversation, turning interactions into actionable data. This not only streamlines documentation but also provides valuable insights for training and performance improvement.
For managers seeking to optimize team performance, FreJun’s call tracking and analytics offer a centralized view of call activities, facilitating data-driven decisions and efficient workflow management.
Moreover, FreJun’s cloud telephony solutions ensure seamless communication across distributed teams, supporting remote work and hybrid models with ease.
Further Reading: Top 10 Call Automation Tools for Sales Teams
FAQs
FreJun offers AI-powered call insights and dashboards, making it perfect for data-driven teams.
FreJun integrates with Salesforce, Zoho, and HubSpot for seamless performance and call tracking.
JusCall may seem cheaper upfront, but FreJun’s automation reduces manual tasks and improves ROI.
FreJun follows ISO 27001 and GDPR standards, ensuring enterprise-grade data protection.
For distributed teams, cloud-based telephony, smart call routing, and online dashboards are essential. These features allow employees to manage and monitor communication from anywhere, making certain platforms a better fit for remote or hybrid work environments.
