Last updated on November 11th, 2025 at 03:55 pm
In today’s hyper-competitive market, having a strong sales pipeline is not just an advantage—it’s a necessity. Without it, your sales team is left shooting in the dark, chasing leads without direction or strategy. If you’re tired of seeing inconsistent results, missed opportunities, and unpredictable revenue streams, it’s time to focus on building and managing a sales pipeline that actually works.
But what exactly is a sales pipeline? And why is it considered the backbone of every successful sales organization?
Think of a sales pipeline as a step-by-step roadmap that guides your prospects through the entire buying journey. From the moment they show interest to the time they become loyal customers, your pipeline helps you stay on top of each interaction, each conversation, and each decision-making moment. It brings clarity, structure, and consistency to your sales process, ensuring you never lose sight of potential deals.
However, building an effective pipeline isn’t something that happens by chance. It requires a strategic approach, consistent effort, and the right tools to track and manage every stage of the process. Whether you’re a solo salesperson, part of a growing startup, or leading a large enterprise team, your ability to qualify leads, nurture relationships, and close deals efficiently depends on how strong your sales pipeline is.
How to Increase Sales Pipeline to Boost Conversions
In this comprehensive guide, we’ll walk you through exactly how to build a high-performing sales pipeline that helps you increase conversions, forecast sales more accurately, and streamline your entire sales process. You’ll learn proven strategies that you can implement today, along with practical tips to keep your pipeline healthy, scalable, and optimized for success.
And here’s the best part—when you leverage automation tools like FreJun, managing your pipeline becomes even easier. From automated follow-ups to CRM integration and call tracking, FreJun simplifies your workflow so you can focus on what matters most: closing deals and growing revenue.
What Is a Sales Pipeline?

A sales pipeline is a visual representation of how sales prospects move through the purchasing process, from initial contact to becoming a customer, allowing sales teams to track and manage opportunities effectively.
- A sales pipeline is a visual representation of where potential buyers are in the sales process.
- It outlines every stage a prospect goes through, from initial contact to closing the deal.
- A clear pipeline helps sales teams track progress, forecast revenue, and identify bottlenecks.
Why a Strong Sales Pipeline Matters

A strong sales pipeline is vital for businesses as it provides a clear view of the sales process, enabling better forecasting, resource allocation, and ultimately, increased sales effectiveness and revenue growth.
- Increases Visibility: You know exactly where each deal stands and what actions to take.
- Improves Forecasting: Accurate sales predictions help you plan resources and budgets.
- Boosts Efficiency: Sales reps focus on high-priority leads instead of chasing dead ends.
- Enhances Customer Experience: Prospects receive timely follow-ups and personalized communication.
Step 1: Define Your Sales Pipeline Stages Clearly

A sales pipeline, a visual representation of the sales process, typically includes stages like prospecting, lead qualification, demo/meeting, proposal, negotiation, closing, and post-purchase. The first step in building a sales pipeline is to clearly define each stage of your sales process. This ensures everyone on your team follows the same roadmap.
- Lead Generation: Attract potential buyers through inbound and outbound strategies. Ex- A professional seo company can significantly boost your inbound lead flow through improved search visibility.
- Lead Qualification: Determine if a lead is a good fit based on criteria like budget, authority, and need.
- Initial Contact: Make the first outreach—email, call, or meeting.
- Needs Assessment: Understand the prospect’s pain points and goals.
- Proposal/Quote: Present a tailored solution and pricing.
- Negotiation: Address objections, revise proposals, and move toward agreement.
- Closed-Won/Closed-Lost: Seal the deal or document why the sale didn’t happen.
Step 2: Identify & Qualify Leads Effectively

To effectively identify and qualify leads, define your Ideal Customer Profile (ICP), gather information about prospects, implement a lead scoring system, and use a qualification framework like BANT to assess their budget, authority, need, and timeline. Not every lead deserves your time. Focus on qualified prospects who are more likely to convert.
- Use BANT Criteria: Budget, Authority, Need, and Timeline.
- Score Leads: Assign points based on engagement, company size, industry relevance, and readiness to buy.
- Segment Leads: Group leads by industry, pain points, or buying stage for personalized follow-ups.
Step 3: Use CRM Tools to Track & Manage the Pipeline

CRM tools streamline sales processes by allowing businesses to track and manage their sales pipeline, providing visibility into each stage and enabling better decision-making and resource allocation. A CRM (Customer Relationship Management) system is critical to managing your sales pipeline.
- Centralize Data: Store contact info, call notes, email history, and deal status in one place.
- Track Activities: Monitor calls, meetings, and tasks for each prospect.
- Automate Follow-Ups: Set reminders and workflows so no lead slips through the cracks.
- Analyze Performance: Identify which stages are bottlenecks and improve efficiency.
FreJun integrates seamlessly with CRMs to automate call logging, track follow-ups, and streamline communication.
Step 4: Focus on Relationship Building (Not Just Selling)

Instead of solely focusing on making a sale, prioritize building genuine relationships with customers by understanding their needs, providing value, and fostering trust for long-term success and repeat business.
Today’s buyers crave relationships, not hard sales tactics. Build trust early in the process.
- Personalize Communication: Reference the prospect’s company, pain points, or industry trends in every interaction.
- Offer Value at Every Touchpoint: Share case studies, insights, and helpful resources.
- Listen Actively: Let the prospect speak and understand their challenges before offering solutions.
Step 5: Streamline and Shorten Your Sales Cycle

To streamline and shorten your sales cycle, focus on understanding your target audience, streamlining your sales process, leveraging technology, and building strong relationships with customers. A lengthy sales cycle can kill deals. Make your pipeline efficient without rushing your prospects.
- Pre-Qualify Leads: Don’t waste time on unqualified prospects.
- Create a Standard Sales Process: Have templates for proposals, contracts, and follow-up emails.
- Set Clear Next Steps: After every call or meeting, agree on the next action and timeline.
- Use Automation Tools: Schedule meetings, follow-ups, and reminders automatically.
- Adopt New Tools: Explore advanced tools like FreJun’s Auto Dialer to increase call productivity.
Tips to Keep Your Sales Pipeline Healthy

To maintain a healthy sales pipeline, regularly review and update it, focusing on lead generation, qualification, and nurturing, while also tracking key metrics and removing stagnant deals.
- Keep the Top of Funnel Full: Regularly generate and nurture new leads.
- Maintain Clean Data: Update contact information and remove stale leads.
- Prioritize Follow-Ups: Persistent follow-ups can significantly boost conversion rates.
- Celebrate Quick Wins: Boost morale by closing smaller deals while working on big ones.
- Collaborate with Marketing: Align marketing and sales for better lead quality and nurturing.
Final Thoughts

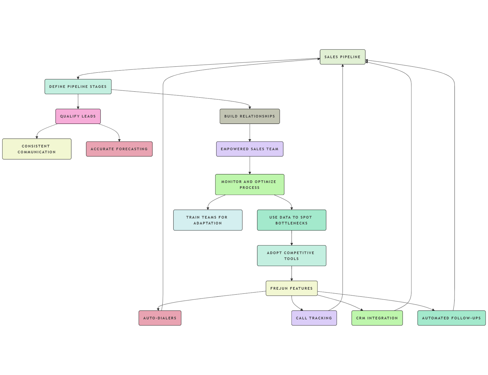
Building a strong and effective sales pipeline isn’t just about plugging in a few tools or following a cookie-cutter strategy. It’s about creating a repeatable, scalable process that aligns with your customer’s buying journey while empowering your sales team to work smarter, not harder.
When you take the time to define clear pipeline stages, qualify leads properly, and build genuine relationships, you create an environment where opportunities don’t fall through the cracks. Your sales team knows exactly what to do at every stage, your prospects receive consistent communication and value, and your leadership gets accurate forecasting and predictable revenue streams.
But the work doesn’t stop after you’ve built the pipeline. The most successful sales organizations continuously refine and optimize their process. They use data to spot bottlenecks, train their teams to adapt to changing buyer behaviors, and adopt tools that help them stay competitive in a fast-paced market.
That’s where FreJun can be a game-changer. With features like auto-dialers, call tracking, CRM integration, and automated follow-ups, FreJun helps you streamline the communication process and stay connected with prospects at every step of the pipeline. It eliminates manual tasks, keeps your pipeline updated in real-time, and ensures no opportunity is ever missed.
At the end of the day, your sales pipeline is more than just a tool—it’s a strategic asset. When you build it thoughtfully and manage it effectively, you create a system that consistently drives conversions, boosts revenue, and scales with your business.
Ready to transform your sales process and supercharge your pipeline? Start by implementing the steps we’ve outlined in this guide, and don’t forget to explore how FreJun can help you take your sales operations to the next level.
Further Reading: AI-Powered Calling: The Future of Business Communication After Skype
Frequently Asked Questions
Focus on targeted outreach, use lead scoring, and leverage tools like FreJun to engage prospects through efficient cold calling and follow-ups.
Consistent follow-ups keep leads warm and improve conversion chances. FreJun’s call automation and reminders help ensure timely follow-ups without missing key opportunities.
Very important. Integrated systems like FreJun + CRM give you a unified view of customer interactions, making it easier to prioritize and move leads through the funnel.
Absolutely. Call and conversation insights from FreJun help identify what’s working, so you can replicate success and refine outreach strategies.
