Last updated on June 5th, 2025 at 03:38 pm
Avoiding spam labeling in the Middle East requires a multifaceted approach, considering the region’s unique cultural, technological, and regulatory landscape. Here’s a breakdown of key strategies:
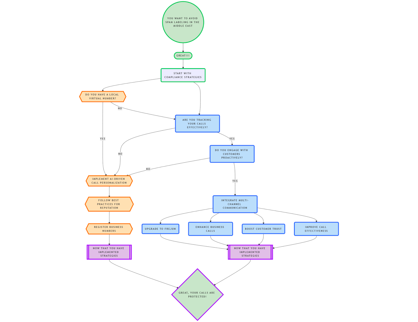
In the Middle East, avoiding spam labeling is crucial for businesses that rely heavily on phone communication for sales, customer support, and operations. However, spam labeling has become a major challenge, leading to missed opportunities, decreased customer trust, and lower call answer rates.
With strict telecom regulations, advanced spam filters, and customer wariness, businesses must focus on avoiding spam labeling in the Middle East by implementing best practices that enhance caller credibility. By adopting number registration, maintaining compliance with telecom authorities, and using call authentication technologies, businesses can significantly reduce the risk of their calls being flagged as spam.
Additionally, avoiding spam labeling in the Middle East requires optimizing call strategies, including using local numbers, ensuring proper caller ID display, and maintaining a consistent call frequency. Personalized engagement and transparent communication further help in avoiding spam labeling, building trust, and improving answer rates.
Table of contents
- How to Avoid Spam Labeling During Outbound Calls?
- How to Avoid Spam Labeling in the Middle East
- 1. Register Your Business Number with Telecom Authorities
- 2. Use Local Numbers for Higher Trust
- 3. Maintain a Clean Calling Reputation
- 4. Implement AI-Powered Call Routing & Personalization
- 5. Follow Up with SMS or WhatsApp
- 6. Monitor Call Analytics & Customer Feedback
- 7. Stay Compliant with Local Spam Regulations
- Conclusion
- Frequently Asked Questions
How to Avoid Spam Labeling During Outbound Calls?
Using FreJun helps prevent spam tagging through verified numbers, dynamic caller IDs, and intelligent dialing patterns. It monitors red flags like short calls or aggressive retries, ensuring high deliverability and trust with recipients.
In regions like the Middle East, spam labeling is a growing challenge, especially for outbound sales teams. FreJun helps businesses stay off spam lists by providing verified virtual numbers, automatic number rotation, and intelligent dialing practice
How to Avoid Spam Labeling in the Middle East
Avoiding spam labeling in the Middle East requires a multifaceted approach, considering the region’s unique cultural, technological, and regulatory landscape. Here’s a breakdown of key strategies:
1. Register Your Business Number with Telecom Authorities

To register a business number with telecom authorities in India, you can use the DLT platform of a telecom provider. You can register as a Principal Entity or a Telemarketer.

Why It Matters
Many Middle Eastern countries require businesses to register their phone numbers with local telecom regulators to prevent spam classification.
Best Practices:
- Register your business number with telecom providers like Etisalat, Du (UAE), STC, Mobily (Saudi Arabia), and Ooredoo (Qatar, Oman, Kuwait).
- Get an official caller ID or brand name verification to improve recognition.
- Ensure compliance with local telecom laws and Do Not Disturb (DND) regulations.

2. Use Local Numbers for Higher Trust

Using local phone numbers for your business can significantly increase customer trust because people tend to perceive a local number as more credible and trustworthy, making them more likely to engage with your business, especially when they see a familiar area code on their caller ID; essentially, it gives the impression that you are a part of their community and readily accessible.
Why It Matters
Customers are more likely to answer calls from local numbers than from international or unknown numbers.
Best Practices:
- Get a local virtual number for each country you operate in.
- Avoid using toll-free or unknown international numbers that may be flagged as spam.
- Display your company name on caller ID using number branding solutions.

3. Maintain a Clean Calling Reputation

To maintain a clean calling reputation, ensure you always follow ethical calling practices by respecting “Do Not Call” lists, calling during appropriate hours, clearly identifying yourself and your company when calling, providing a clear reason for the call, and promptly addressing any customer concerns or requests to stop calling.
Why It Matters
Frequent call blocking, low answer rates, and customer complaints can lead to a negative reputation with telecom providers.
Best Practices:
- Avoid high call volumes from the same number in a short period.
- Monitor call drop rates and reduce excessive redialing.
- Provide clear opt-in and opt-out options for marketing calls.

4. Implement AI-Powered Call Routing & Personalization

Empower your business with Jotform’s AI Phone Answering System! Automate responses, direct callers to the right place, and capture valuable insights. No Coding Skills Required. mnbv
Why It Matters
Customers are more likely to engage with calls that feel personalized and relevant.
Best Practices:
- Use AI-powered dialing solutions to track customer behavior and schedule calls at optimal times.
- Implement personalized call greetings instead of robotic introductions.
- Avoid using generic or vague call scripts that can seem suspicious.

5. Follow Up with SMS or WhatsApp

Why It Matters
In the Middle East, WhatsApp and SMS are widely used for business communication.
Best Practices:
- Send an SMS or WhatsApp message before calling to introduce your business.
- Provide an easy opt-out option to avoid being marked as spam.
- Use WhatsApp Business API for verified messaging.

6. Monitor Call Analytics & Customer Feedback

“Monitoring call analytics and customer feedback” means actively tracking and analyzing data from customer phone calls, including call duration, agent performance, and customer sentiment, alongside feedback collected through surveys, emails, or social media, to understand customer experiences and identify areas for improvement in your customer service operations.
Why It Matters
Tracking call analytics helps businesses identify and fix spam-related issues before they escalate.
Best Practices:
- Call tracking software monitors call answer rates, complaint rates, and spam flags.
- Ask customers for feedback on call experience to address issues.
- Adjust call frequency and timing based on data insights.

7. Stay Compliant with Local Spam Regulations

To stay compliant with local spam regulations, ensure your marketing communications clearly identify the sender, include a functional unsubscribe option, only send emails to individuals who have opted-in, use accurate subject lines, and promptly process unsubscribe requests, adhering to the specific requirements of your region’s anti-spam laws.
Why It Matters
Each Middle Eastern country has strict anti-spam regulations, and non-compliance can result in fines or number blocking.
Best Practices:
- Follow local Do Not Call (DNC) lists and opt-in policies.
- Ensure marketing calls comply with customer consent rules.
- Stay updated on telecom regulations in Saudi Arabia, UAE, Qatar, and Oman.

Conclusion

Avoiding spam labeling in the Middle East requires a combination of compliance, technology, and customer engagement strategies. Businesses must adopt local virtual numbers, AI-driven call personalization, and proactive call tracking to ensure higher answer rates and customer trust.
By following best practices, registering business numbers, and integrating multi-channel communication, businesses can protect their reputation and improve call effectiveness.
Upgrade to FreJun Today and enhance your business calls with AI-powered solutions!
Further Reading: Top 7 Microsoft Dynamics Calling Integrations for 2025: A Comprehensive Guide
Frequently Asked Questions
Frequent unanswered calls, random dialing, or lack of caller ID can trigger spam labeling. FreJun uses verified numbers, optimal timing, and intelligent dialing to avoid this.
Use consistent caller ID and local numbers. FreJun allows you to register and display local virtual numbers to increase trust and pickup rates.
Yes. Calling at the wrong time repeatedly can lead to flagging. FreJun schedules calls during peak engagement hours to reduce this risk.
Absolutely. FreJun follows number registration protocols and uses safe call routing methods that reduce the chance of spam detection.
Yes. Excessive retries can raise red flags. FreJun optimizes retry logic based on recipient behavior to avoid over-calling.
Definitely. FreJun provides insights into call answer rates, drop-offs, and flagged numbers — helping you adjust outreach strategies in real time.
Yes, when used properly. FreJun’s automation ensures calls are well-timed, relevant, and backed by CRM context — minimizing the likelihood of being marked as spam.
