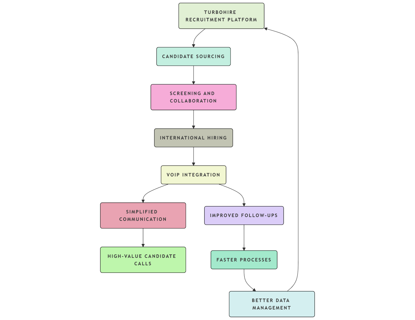
TurboHire is quickly becoming one of the go-to ATS and recruitment automation platforms for Indian HR and staffing teams. Its AI-powered features make it easier to shortlist candidates, track applications, and coordinate across hiring teams. But when it comes to global candidate outreach, there’s one critical piece missing: international calling capability.
Whether you’re screening candidates in the UAE, conducting reference checks in the UK, or managing placements in the US, the ability to place calls directly from TurboHire and have them logged automatically is no longer a luxury — it’s a must.
In this blog, we’ll explore the top 5 international VoIP tools that integrate with TurboHire and help Indian recruiters streamline global conversations, improve call visibility, and boost productivity.
Table of contents
Why Indian Recruiters Using TurboHire Need International Calling

Voice communication is one of the most powerful tools in recruitment, especially when dealing with international candidates and clients. Emails and messages can only go so far when you need to build trust quickly, clarify job expectations, or discuss compensation across time zones.
While TurboHire offers robust automation and candidate pipeline tracking, it does not offer built-in voice calling features. This means recruiters often find themselves switching to external dialers, using personal phones, and manually logging call outcomes, leading to inefficiencies and data inconsistency.
By integrating a VoIP calling tool with TurboHire, Indian recruiters can:
- Make calls directly from within the ATS interface using click-to-call
- Use region-specific virtual numbers to increase answer rates
- Automatically log calls and notes to candidate records
- Access AI-generated summaries or transcriptions for faster follow-up
- Gain real-time call analytics to improve team performance
The result is a more efficient, compliant, and globally scalable recruitment process.
What to Look for in a TurboHire VoIP Integration
The ideal VoIP integration for TurboHire is one that’s light to implement, easy to use, and deeply aligned with how recruiters operate. Here’s a breakdown of must-have features:

1. Simple Integration via Chrome Extension or API
Since TurboHire doesn’t have a native app marketplace, tools that integrate through Chrome or Zapier are ideal. These allow click-to-call buttons and push call data into the candidate’s timeline or notes.
2. Virtual Number Support for Global Hiring
UAE, US, UK, and Singapore are popular destinations for Indian recruitment firms. Choose a VoIP provider that offers virtual numbers in these regions so your recruiters appear local, which increases credibility and call pickup rates.
3. AI Features: Summaries, Transcripts, and Sentiment
AI features save time by providing automated call summaries and even transcriptions. These help recruiters prepare reports or updates for hiring managers without manual note-taking.
4. Call Logging and Sync
Every call — connected, missed, or voicemail should be logged automatically with metadata like duration, outcome, tags, and even a follow-up task.
5. Analytics and Performance Tracking
For recruitment leads and operations managers, call dashboards help track recruiter performance, outbound activity, and pipeline health.
Top 5 International Calling TurboHire Integrations for India
Here are the top 5 VoIP providers that integrate well with TurboHire and offer features tailor-made for Indian recruitment teams engaging international candidates:
1. FreJun

A favorite among recruitment and support teams, FreJun automates call logging, records candidate conversations, and enables click-to-call directly from TurboHire. FreJun is an AI-powered VoIP platform built for businesses looking for smart, automated, and cost-effective communication solutions. Unlike traditional VoIP apps, FreJun automates call handling, integrates seamlessly with CRM tools, and provides real-time analytics.
Key Features:
- Performance Analytics: Gain insights into team performance with detailed call metrics and reporting.
See How FreJun Integrates with Leading CRMs
- AI-Powered Call Analysis: Get insights into conversation trends, customer sentiment, and actionable follow-ups.
How FreJun’s AI Enhances Business Communication
- Click-to-Call & Auto Dialer: Make calls directly from HubSpot without switching platforms, saving time and increasing productivity.
- Call Transcriptions & Recordings: Every call is recorded and transcribed for easy reference and training purposes.
Discover How FreJun’s Call Recording Works
- Performance Analytics: Gain insights into team performance with detailed call metrics and reporting.
- Multi-Channel Communication: Supports voice, SMS, and WhatsApp to engage customers across various channels.
- Scalability & Customization: Works for businesses of all sizes with tailored integrations and workflow automation.
Pricing: Standard: Begins at $14.49 per user, per month.
Professional: Starts at $16.69 per user, per month.
G2 Rating: 4.9/5 (Read Reviews)
2. Microsoft Teams

Microsoft Teams is a robust communication and collaboration platform that now offers VoIP calling capabilities through Microsoft Teams Phone. With deep integration into the Microsoft 365 ecosystem and compatibility with ATS platforms like Turbohire, it is a go-to choice for enterprises focused on productivity, compliance, and seamless workflow management.
Key Features:
- Seamless integration with Turbohire for streamlined recruitment communication.
- AI-powered noise suppression and transcription features.
- Click-to-call and automated logging directly within Microsoft Teams.
- Unified workspace for chat, video, file sharing, and VoIP calling.
- Enterprise-grade security and compliance with Microsoft 365.
Pricing: Microsoft Teams Phone plans start at $15/user/month (add-on to Microsoft 365).
G2 Rating: 4.4/5
3. Google Meet (Google Workspace with Voice)

Google Meet, part of Google Workspace, offers an enterprise-grade VoIP and video communication solution. When combined with Google Voice (a paid add-on), it transforms into a powerful VoIP tool suitable for recruitment and business communication. With seamless integration into tools like Ismartrecruit via Google Workspace APIs, it supports recruiters with click-to-call, calendar sync, and contact management features.
Key Features:
- Seamless integration with IsmartRecruit through Google Workspace connectivity.
- HD-quality voice and video meetings with AI enhancements.
- Google Voice allows VoIP calling with number porting and smart call forwarding.
- Automatic call logging, voicemail transcription, and spam call filtering.
- Deep integration with Gmail, Google Calendar, and Google Contacts.
Pricing: The Google Voice Starter Plan begins at $10/user/month
G2 Rating: 4.6/5
4. Zoom

Building on its success as a video conferencing leader, Zoom is a feature-rich VoIP service tailored for hybrid work environments. Zoom offers high-quality voice communication alongside its renowned video capabilities. Businesses can leverage their global PSTN coverage to ensure seamless international communication. The platform is ideal for teams that frequently use video and voice together, providing a unified experience for remote and in-office employees.
Key Features:
- Enterprise-grade PSTN connectivity with global reach.
- Seamless integration with Zoom Meetings for unified communication.
- Voicemail transcription and call recording for documentation.
- Scalable plans were suitable for businesses of any size.
- Robust security features to protect sensitive data.
Pricing: Starts from $10/month/user.
G2 Raings: 4.5/5
5. Uknowva

Uknowva is a cloud-based enterprise collaboration and HRMS platform that now offers integrated VoIP features to streamline internal and external communication. Designed to enhance productivity and employee engagement, Uknowva’s VoIP capabilities allow HR teams to manage candidate communications, conduct interviews, and enable click-to-call functionality directly from within the platform.
Key Features:
- Built-in VoIP and video calling for recruitment and internal teams
- Click-to-call from employee or candidate profiles
- Integration with call logs and communication history in HRMS
- Compatible with cloud-based PBX systems for custom workflows
- Supports mobile and desktop communication for remote work flexibility
Pricing: VoIP capabilities are available as part of Uknowva’s enterprise HRMS plans. Pricing available upon request.
G2 Rating: 4.4/5
Final Thoughts

TurboHire gives Indian recruiters a powerful AI-first platform to manage candidate sourcing, screening, and collaboration. But to truly scale international hiring, you need an integrated voice solution that simplifies communication and sharpens follow-up.
Whether you’re managing overseas placements, calling high-value candidates, or collaborating across time zones, the right VoIP integration helps you move faster—with better data, more professionalism, and fewer manual steps.
With a tool like FreJun supporting Chrome/API integration, regional numbers, and call tracking, you can build a smarter, globally connected recruitment engine — powered directly from TurboHire.
| Chrome Extension | CRM Sync | AI Summaries Built for Global Sales
Further Reading: VoIP for Business Use in India: A 2025 Guide
FAQs
Phone calls remain one of the most personal and efficient ways to connect with candidates, especially for initial screenings, follow-ups, or offer negotiations. By integrating a VoIP tool with TurboHire, recruiters can place calls faster, track communication automatically, and improve the overall recruitment experience.
Yes, many VoIP platforms let you purchase and use virtual numbers from regions like the UAE, UK, US, and Singapore. This not only improves call pickup rates by appearing local but also builds trust with international candidates or clients.
Most modern calling tools offer Chrome extensions or Zapier-based integrations that are quick to set up. Even without technical support, recruiters can typically start using click-to-call, call tracking, and logging features with minimal effort.
Absolutely. Depending on the tool you choose, call data — including duration, outcome tags, and even recordings — can be automatically synced to candidate profiles or activity logs, helping you maintain a clear and auditable trail of communication.
Yes. Some advanced calling platforms offer AI-driven features like real-time transcription, sentiment analysis, and automatic summaries. These tools reduce the need for manual notes and help teams make better, faster hiring decisions.
