Last updated on July 11th, 2025 at 05:22 am
In sales, what you don’t see — or hear — can cost you the deal. While CRM updates and performance dashboards give you a partial view of rep activity, they often miss the most critical context: what happened during the customer call.
Discover How FreJun’s Call Recording Works
Sales teams today are flooded with tasks, targets, and tools. Yet, one essential asset still goes underused — call recordings. These are the real-time blueprints of how your team interacts with prospects, responds to objections, and delivers your brand’s message. They are also the only way to catch the small, consistent mistakes that silently hurt your pipeline.
This blog covers five high-impact sales mistakes that often go unnoticed when teams operate without call recording. Whether you’re a sales leader trying to scale, a founder building a playbook, or a rep aiming to improve, this is your roadmap to eliminating blind spots and winning more deals.
Table of Contents
Why Call Recording Is Now a Sales Necessity

In an era of remote selling, distributed teams, and global buyers, relying on memory, notes, or CRM logs is not only outdated — it’s risky. Every missed detail, forgotten promise, or misinterpreted objection could be the reason a deal stalls or dies.
Here’s what call recording unlocks:
- Truth over summary: You’re no longer relying on reps’ interpretations of the call — you get the unfiltered reality.
- Coaching clarity: Managers can provide objective feedback with timestamped references instead of vague suggestions.
- Behavioural insight: How does a rep handle objections? What’s their tone? Are they adapting to buyer behaviour?
- Conversion benchmarking: Understand exactly what’s said during successful calls and replicate it across your team.
In short, call recording turns every sales conversation into an opportunity for training, improvement, and competitive insight.
5 Sales Mistakes You’ll Never Catch Without Call Recording
What are the 5 common sales mistakes? Common sales mistakes include speaking too much, giving extra information, ignoring the main problem, talking more on price than value, making hollow promises, arguing and many more.
Mistake #1: Talking Too Much, Listening Too Little

Every sales leader teaches reps to listen more than they speak. But the reality? Many reps dominate the conversation without realizing it. They interrupt, fill silences with filler, and steamroll past buying signals.
What happens when reps over-talk:
- They miss key pain points that the prospect was about to reveal
- The buyer feels unheard or misunderstood
- The call feels more like a pitch than a conversation
- Opportunities for building rapport are lost
Without recordings:
- You can’t tell if a 30-minute call had a 90/10 talk-to-listen ratio
- You miss tone and timing — two crucial elements in rapport-building
- Coaching becomes generic (“Listen more!”) instead of actionable
With recordings:
- Managers can review the longest monologue moments
- Reps can self-audit and realise their own communication habits
Want your reps to learn how to listen? Let them hear themselves talk.
Mistake #2: Missing Buying Signals and Verbal Cues

Buying intent doesn’t always sound like “I want to buy.” It often comes disguised as soft cues: a curious question, a repeated concern, or a shift in tone. These are easy to miss if you’re focused only on what’s said, not how it’s said. Missing buying signals and verbal cues can lead to missed sales opportunities and longer sales cycles. These cues, both verbal and non-verbal, indicate a prospect’s interest and readiness to purchase, and recognizing them allows salespeople to tailor their approach and potentially close deals faster. Ignoring them can lead to losing the sale to more attentive competitors.
“That’s why it’s essential for sales teams to actively listen, observe subtle behaviors, and respond with empathy and strategic insight.”, notes Co-Founder of Time Tailor, Georgiana Florea.
Examples of overlooked buying signals:
- “That could solve a big issue we’ve been having…”
- “So what’s the next step after this call?”
- “How does this compare to [competitor]?”
- A pause followed by “Hmm, interesting…”
Without call recording:
- These cues are often left out of notes
- Managers never hear them and can’t coach around them
- Follow-ups fail to build on subtle momentum
With call recording:
- AI can flag curiosity phrases, interest indicators, and competitor mentions
- Reps can review calls and tailor their next step based on tone and content
- You build a searchable archive of real-time buying behaviour patterns
The sale often starts at the moment most reps miss. Recording helps you catch it.
Mistake #3: Mishandling Objections Without Realising It

Objections are not blockers — they’re opportunities. But only if reps know how to handle them well. Without call recording, most teams never realise whether objections were truly addressed, or just brushed aside.
Common objection-handling mistakes:
- Reps hear “too expensive” and immediately drop the price
- They give a scripted response that doesn’t match the specific concern
- They move on too quickly, signalling avoidance
- They treat objections as rejections
The risk?
- You train the prospect to see your reps as transactional
- You lose trust by not digging deeper
- You misdiagnose deal losses
What call recording enables:
- Reps can replay their responses and improve tonality and timing
- Managers can identify objection trends across the team
- Sales enablement can build better objection playbooks based on real call data
You can’t improve what you can’t hear. Objection handling is a skill — recordings are your mirror.
Mistake #4: Inconsistent Pitch Delivery Across Reps

Even with a great script or onboarding deck, reps often deliver the message differently. Some skip key points. Others emphasise the wrong value props. This inconsistency hurts your brand and confuses buyers. Inconsistent sales pitch delivery across reps can hinder sales performance and brand consistency. It occurs when different sales representatives deliver pitches with varying styles, content, or messaging, leading to a fragmented customer experience and potentially undermining trust in the organisation. To address this, implementing standardised training programs, utilising sales enablement tools, and providing ongoing coaching can improve consistency
Inconsistent delivery creates:
- Varying perceptions of your product’s value
- Missed opportunities to highlight differentiators
- Reduced trust when buyers speak to multiple reps and hear different things
- A weaker feedback loop for marketing and product teams
Without call recording:
- You have no standard of what “great” sounds like
- Sales enablement can’t refine training content
- Managers coach reactively, not proactively
With recording:
- You can benchmark top-performing reps’ pitches
- Create “Perfect Pitch” examples for new hires
- Track which versions of the pitch convert better
Your messaging is your moat. Protect it with call consistency, and reinforce it through recordings.
Mistake #5: Forgetting Details That Sabotage Follow-Ups

The best follow-ups are precise. They reference exact concerns, timelines, and next steps. But when reps forget details — or never capture them — follow-ups become vague, repetitive, and ineffective. Forgetting important details after initial interactions, such as names, contact information, or agreed-upon next steps, can significantly hinder follow-up efforts. This can lead to lost opportunities, missed deadlines, and a decline in overall communication effectiveness.
What reps often forget:
- The client’s purchase deadline
- Stakeholder names and roles
- Budget parameters
- Preferred communication channels
- Objections mentioned in passing
The impact:
- You lose personalisation
- You ask the same questions again, killing momentum
- The buyer feels like you weren’t paying attention
How recording solves this:
- Reps can replay calls before following up
- Managers can jump in with call snippets for deal acceleration
- AI can highlight action items and create call summaries
Deals don’t fall through for lack of interest. They fall through for lack of memory.
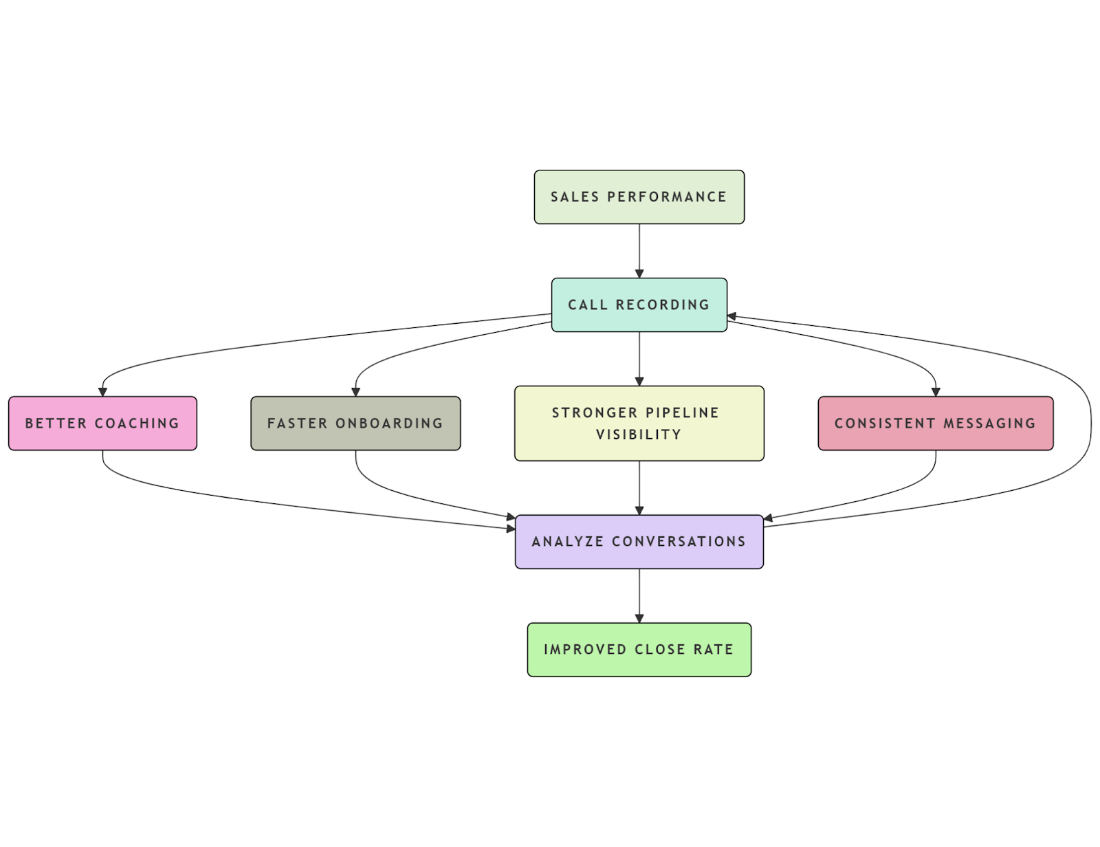
How Call Recording Improves Your Entire Sales Ecosystem

Call recording isn’t just about preventing mistakes — it’s about unlocking growth. Call recording elevates a sales ecosystem by improving sales process accuracy, enhancing team coaching, and boosting customer service. By capturing crucial details, call recordings enable sales reps to maintain accurate records, tailor follow-up communications, and ultimately close more deals. They also facilitate effective team coaching by allowing managers to monitor performance, identify areas for improvement, and provide targeted feedback. Additionally, call recordings improve customer service by providing a detailed history of interactions, allowing for better handling of queries and objections.
Across your org, recordings help:
- Sales leaders identify coaching opportunities, ramp reps faster, and track pitch effectiveness
- Enablement teams build real-world training content based on successful calls
- Revenue ops refine conversion metrics, pipeline velocity, and forecast accuracy
- Marketing hears direct buyer feedback and language to inform campaigns
- Compliance teams ensure every call meets regulatory standards
Every recorded call becomes an asset — training tool, coaching opportunity, or legal record.
Why FreJun Is the Best Tool for Smart, Compliant Call Recording

FreJun isn’t just a call recorder — it’s a complete sales intelligence platform. It’s built for teams that care about performance, compliance, and customer understanding. FreJun offers one of the most seamless CRM integrations available today. Designed for fast-growing sales and support teams, FreJun automates call logging, records conversations, and even tracks deal progress — all within your Salesforce workspace.
Key features:
- AI transcription, sentiment analysis, and keyword tagging
How FreJun’s AI Enhances Business Communication
- Seamless CRM integrations (Zoho, Salesforce, CEIPAL, LeadSquared)
See How FreJun Integrates with Leading CRMs
- Secure cloud storage with role-based access and data protection
- Coaching tools: comments, call playlists, timestamp notes
Discover How FreJun’s Call Recording Works
- Pre-call disclaimers for global legal compliance (India, UAE, etc.)
- Dashboards to track talk-time, keyword trends, and conversion markers
FreJun makes call recording simple, insightful, and compliant — so your team can focus on closing more deals.
Why Choose FreJun: It offers unmatched AI features, workflow automation, and CRM syncing at a fraction of the cost of competitors.
Pricing: Standard: Begins at $14.49 per user, per month.
Professional: Starts at $16.69 per user, per month.
G2 Rating: 4.9/5 (Read Reviews)
Final Thoughts

The best sales teams in 2025 aren’t just calling more—they’re calling smarter. They’re learning from every conversation, fixing invisible mistakes, and replicating what works. And they’re doing it with the help of call recording.
Whether you want better coaching, faster onboarding, stronger pipeline visibility, or more consistent messaging, recording every sales call is the foundation of your growth stack.
Don’t just track calls.
Record them. Review them. Refine them.
And watch your close rate soar.
Start Recording Smarter with FreJun →
AI-Powered | CRM-Connected | Built for Sales Excellence
Further Reading: Top 15 VoIP Services to Boost Business Efficiency in 2025 – Find Your Best Fit
FAQs
Yes — with proper consent. FreJun includes customizable disclaimers to stay compliant in one-party and two-party consent countries.
Absolutely. Reps who review calls regularly close more deals by refining their objection handling, pitch delivery, and follow-up timing.
Yes. AI saves hours by flagging issues, tracking keywords, and summarising calls — letting you scale coaching and insight across your team.
With FreJun, you can delete or restrict access to any call. This helps you stay compliant with data laws like GDPR or India’s PDP Bill.
FreJun auto-tags critical moments like objections, pricing talks, or competitor mentions. Managers can jump to these moments instantly to give focused feedback, saving hours of manual review.
Yes. FreJun uses high-quality VoIP routing and regional infrastructure to ensure clear, reliable audio for both local and international calls—regardless of your location.
FreJun offers dedicated onboarding, in-app chat support, and detailed help docs—so whether you’re a solo founder or a growing sales team, setup and scaling are always smooth.
