Last updated on February 16th, 2026 at 02:41 pm
Outbound calling remains one of the most powerful and effective methods of direct communication in the digital era. Despite the massive boom in popularity and usage of applications like WhatsApp, along with the growing dependence on chatbots and AI-powered email assistants, the presence of an actual voice call has a tendency to build trust at a pace that beats any other medium. In fact, according to the HubSpot Blog – Cold Calling Statistics That May Surprise You (2022), over 42% of sales professionals say the phone is the most effective sales tool in their stack.
Outbound calls don’t just get you to a person quicker but also give you instant clarity on both sides. Sales reps get to hear objections sooner, customer support reps de-escalate in real time, and ops teams close the loop quicker. It all makes outbound calling such a strong weapon when utilized correctly.
In this step-by-step tutorial, you will be able to learn about the process of placing outbound calls from Thriwin itself. You will also learn how the utilisation of this feature can actually boost overall productivity within your team. We will also be looking at why Thriwin is listed as one of the smartest and most efficient tools on the market for sales teams working in India.
Table of contents
- Why Outbound Calling Still Matters?
- What Is Thriwin and How Does It Help?
- How to Set Up Outbound Calling in Thriwin
- Step-by-Step: Making Your First Call from Thriwin
- Post-Call Automation and Workflows
- Real-World Use Case
- Benefits of Thriwin for Outbound Sales Teams
- Challenges of Browser-Based VoIP Calling for Outbound Campaigns
- Final Thoughts
- Frequently Asked Questions
Why Outbound Calling Still Matters?
Though email messaging and instant messaging software have become progressively more essential in our everyday communication, it should be observed that cold calling and follow-up phone calls are still key factors in creating excellent outcomes in:
- B2B lead qualification
- Ongoing quotes and demonstration communication.
- Customer onboarding & support
- Renewals and collection of debt

As per a HubSpot study on cold calling statistics, companies that follow a structured and consistent outbound call strategy tend to achieve significantly higher conversion rates — often up to 40% — compared to those relying solely on email follow-ups. Outbound calls add a level of personalisation that no other channel can match. The nuances of tone and the empathy conveyed through a human voice bring context and emotional depth that emails simply can’t replicate.
Key takeaway: Voice is still one of the most powerful channels for driving conversions, especially when combined with the right technology and thoughtful timing. A well-placed outbound call can cut through the digital noise and create instant engagement that emails or messages often can’t achieve. It offers real-time clarity, emotional connection, and the ability to adapt the conversation on the fly. When teams leverage intelligent calling tools like Thriwin with strategic outreach windows, every call becomes a high-impact opportunity. Ultimately, it’s not just about calling — it’s about calling smart.
What Is Thriwin and How Does It Help?
You must ensure that your account is authorised to make calls. Typically, the administration of these authorizations is left to the CRM administrator. For proper operation, kindly allow access to your browser’s microphone. The Thriwin application utilises your device’s system microphone to successfully initiate and handle calls.
Verify your mic/headset setup. Good-quality audio ensures smooth and productive conversations. Start by navigating to the Leads or Contacts module. These modules are where most calls originate and serve as the launching point for conversations.
It is strongly advised that telephony integration is properly configured, especially if you are using services like FreJun or Twilio for your communications.
FreJun + Thriwin Integration Guide
How to Set Up Outbound Calling in Thriwin
Before you can initiate calls to leads, ensure that your system is set. Below is a checklist:
- You must ensure that your account is authorised to make calls. Typically, the administration of these authorizations is left to the CRM administrator.
- For proper operation, kindly allow access to your browser’s microphone. The application Thriwin utilizes your device’s system microphone to be able to successfully initiate and handle calls.
- Verify your mic/headset situation. Good-quality audio means nice conversations.
- First, go to the Leads or Contacts module. This page is where most of the calls originate from, and it is the initiating point for beginning communications.
- It is strongly advised that telephony integration is well set up in your system, particularly if you are using services like FreJun for your communications.

Once you’ve checked off the above, you’re good to go.
Step-by-Step: Making Your First Call from Thriwin
Getting started with outbound calling in Thriwin is simple and intuitive. Just follow these steps to place your first call directly from the platform:
Step 1: Log in
Start by logging into your Thriwin account to access your personalized dashboard.
- Visit the thriwin.com website and proceed to log in to your own dashboard.
Step 2: Go to the right module that is suited for your requirement.

Thriwin offers dedicated sections to keep your contacts and leads organized.
- Click on either Leads or Contacts, depending on where your call targets are being kept.
Step 3: Go on and open up a record.
Now it’s time to drill into the specific person you want to reach out to.
- To see more details, click on any contact or lead, and this will open up the detailed view for you.
Step 4: Click the call icon
Placing a call is as easy as one click.
- To the right of the phone number, you’ll notice a phone icon prominently positioned. Simply click on this icon to open up the in-built dialer app.
Step 5: Start speaking
The system connects the call directly from your browser.
- Your web browser will make the connection for the call. Please use your microphone or headset to talk directly through the Thriwin platform.
Step 6: Log call outcome
Capturing context after the call helps your team stay aligned.
- Once your call is complete, a small window will prompt you to enter your call outcome, comments, and follow-up.
Step 7: Save and repeat

Logging is just a click away.
- Click the “Save” button to automatically record the information of the call you have just made and to better prepare for the next call you will be making.
Pro Tip: It is strongly recommended to use tags like “Interested,” “Not Available,” and “Callback Needed” in a way that will help you efficiently arrange and organize your pipeline as well as your reporting process.
Post-Call Automation and Workflows
Thriwin is not just voice-centred; it also gives you the amazing facility to automate what is next. Here are some illustrations to explain:
- Send a WhatsApp message if the contact status indicates that they are “Interested.”
- Assign a follow-up task if the call was less than 2 minutes
- If the call concludes on a positive note, go ahead and send an email with a link to the demonstration.
- In case it is imperative to escalate any issues, please ensure that the calls are directed to the corresponding team leads.
The Benefits of Using AI Insight for Call Management
Key Takeaway: Automation not just saves time but also guarantees constant, timely communication without additional manual intervention.

Real-World Use Case
While outbound calling is often associated with sales, its real power lies in how it empowers multiple departments to connect faster, respond smarter, and close communication loops effortlessly. Thriwin’s integrated calling features make it easy for teams across the organization to stay proactive, whether it’s for closing deals, following up on payments, or hiring the right talent.

1. Sales Team
Sales teams use Thriwin to connect with leads in real time and shorten the sales cycle with on-call scheduling and instant follow-ups.
- Call warm leads generated from webinars or ad campaigns
- Follow up on missed quotes or demo requests
- Plan and schedule meetings on the fly while you are on the call.
See How FreJun Integrates with Leading CRMs
2. Customer Success Team
Customer success teams rely on Thriwin to ensure smooth onboarding and proactively address post-sale challenges.
- Make onboarding calls
- Follow up after sale to remove blockers
- Cross-sells or upgrade them
Discover How FreJun’s Call Recording Works
3. Finance/Operations
Finance and operations use Thriwin to maintain payment discipline and keep financial communication seamless.
- Follow up on invoice reminders
- Arrange payment confirmations
- Notify clients of their overdue outstanding balances.
4. HR & Recruitment
HR teams and recruiters use Thriwin to speed up hiring processes and maintain clear communication with candidates.
- Screen candidates
- Schedule interviews
- Share offer details securely via voice

Benefits of Thriwin for Outbound Sales Teams
| Feature | Benefit |
| Click-to-Call | Saves time, no app switching |
| Auto Call Logging | Eliminates manual data entry |
| Call Outcome Tags | Helps track the deal stage via voice |
| Analytics Dashboard | View agent-wise or campaign-level performance |
| Follow-up Automation | Ensures no hot lead goes cold |
| WhatsApp Integration | Engage customers on their preferred channel |
By minimising the amount of manual effort required, eliminating toggling back and forth between multiple tools, and automating the follow-up process, Thriwin not only enhances operational efficiency but also significantly lowers the risk of losing valuable high-intent leads as a result of missed callbacks, poor note-taking practices, or delayed follow-up with potential customers.
Pro Tip: Don’t rely on gut feeling alone. With Thriwin’s built-in dashboards and advanced filters, you can easily identify top-performing agents, the best times to connect with leads, and bottlenecks in your pipeline. This insight allows you to route leads more effectively, optimize outreach timing, and drive higher conversions through data-driven decisions.
Challenges of Browser-Based VoIP Calling for Outbound Campaigns
As with any type of system, there are several significant limitations to be aware of and watch out for:
- Browser dependency: Calls will not function if your mic settings are not right
- Limited recording options: Some call recording capabilities depend on third-party-made external VoIP tools.
- Learning curve: New users might require onboarding to access all functionalities efficiently.
- Limited DND alerts: While not many DND notices are active, it is still important that you still comply with TRAI requirements when you’re conducting outbound campaigns.

In spite of these, the majority of teams find the advantages of Thriwin greater than its disadvantages.
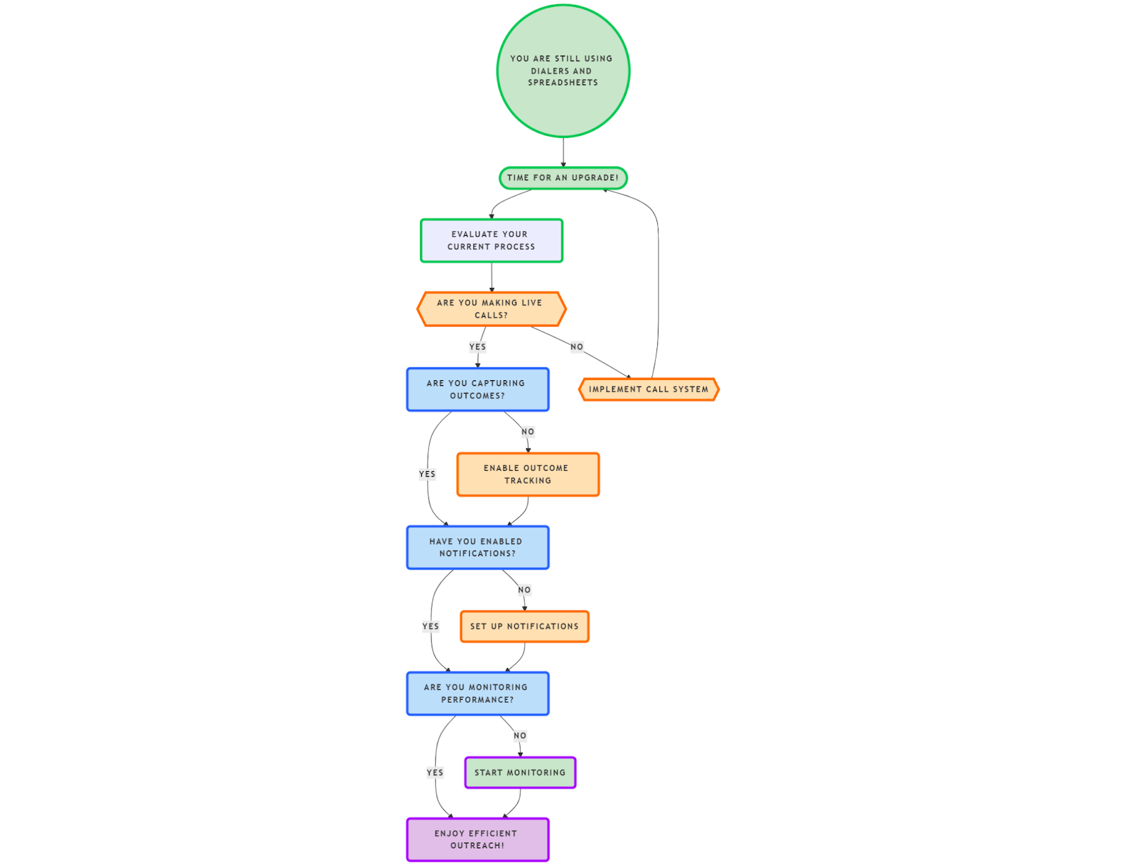
Final Thoughts

If you are still operating with dialers and spreadsheets to manage your outreach activities, then it is definitely time for an upgrade. Your organisation will be able to:
- Make live calls
- Automatically capture outcomes and follow-ups
- Wake up to email, calendar, or WhatsApp notifications
- Regularly monitor and evaluate performance as it happens in real time.
All these achievements and objectives are possible to accomplish fully without ever having to step beyond the specified boundaries of the Customer Relationship Management system.
The environment of outbound calling is now facing a dramatic and deep change, which is affecting the manner in which business communication is carried out. In consideration of this change, Thriwin is committed to ensuring that your team members are placed squarely at the forefront of this critical shift.
Ready to experience the transformation?
Sign up for FreJun now and empower your team with the future of outbound calling.
Further Reading: Top 15 VoIP Services to Boost Business Efficiency in 2025 – Find Your Best Fit
Frequently Asked Questions
Yes — just make sure your numbers comply with TRAI regulations and you honor the DND list. Also, disclose if you record calls.
Yes, provided your VoIP plan supports international dialing. Check with your provider.
Recording is disabled by default. However, you can utilize integrations such as FreJun to enable recording.
Yes. Thriwin supports mobile browsers and has a responsive interface.
Absolutely, without a doubt. That’s undeniably one of the standout features that Thriwin offers, making it particularly useful. You can utilize the workflow builder to send personalized and tailored emails that are based on specific tags such as “Interested” or “Needs follow-up,” which adds a layer of customization to your communication strategy.
Yes. You can integrate platforms like FreJun to enable click-to-call, automatic logging, and real-time call tracking within Thriwin.
Definitely. With tools like FreJun, you can sync Thriwin call activity to your CRM or dashboard, giving managers full visibility into rep performance and lead status.
