In recruitment and client relationship management, your ability to manage workflows isn’t just about organising tasks — it’s about acting quickly and communicating effectively. That’s why platforms like Squarebox have emerged as powerful alternatives to traditional CRMs and ATS systems. Designed to bring clarity and control to hiring and outreach operations, Squarebox VOIP Calling helps users manage candidates, clients, leads, and interactions from one intuitive dashboard.
But as your team scales or your clients become more global, one thing becomes clear: real-time conversations can’t be ignored.
Phone calls are still essential for building trust, handling objections, and closing deals, especially in industries where decisions are complex and timelines are short.
That leads to a critical question for Squarebox users:
Does Squarebox support VoIP calling? Or do you need to add an external solution?
This blog explores that question in depth. We’ll break down Squarebox’s current capabilities, where it falls short in real-time communication, and how a platform like FreJun can bring powerful VoIP capabilities into your Squarebox workflows without any heavy lifting.
Table of contents
What Is Squarebox and Who Is It Built For?

Squarebox is an AI-powered Customer Relationship Management (CRM) platform primarily built for small and medium-sized businesses (SMBs) to improve customer engagement and operations through WhatsApp. It leverages the WhatsApp Business API to offer features like personalised messaging, automated responses, and bulk messaging. Squarebox is an all-in-one productivity and communication platform designed specifically for:
- Recruitment agencies
- HR consultancies
- Talent acquisition teams
- Business development professionals
- Staffing firms with multi-role pipelines
The platform aims to simplify and centralise every part of the recruitment and client lifecycle — from job creation to candidate tracking, client onboarding, and lead nurturing.
Key Modules in Squarebox Include:
- ATS (Applicant Tracking System): Manage job roles, candidate stages, and hiring team collaboration
- CRM: Track client and candidate communication histories, notes, and interactions
- Task Management: Assign follow-ups, deadlines, and pipeline-specific actions
- Reporting & Dashboarding: Monitor recruiter activity and hiring funnel performance
Its value lies in its visual clarity and easy onboarding, allowing non-technical recruiters and account managers to manage multiple workflows in a clean, drag-and-drop interface.
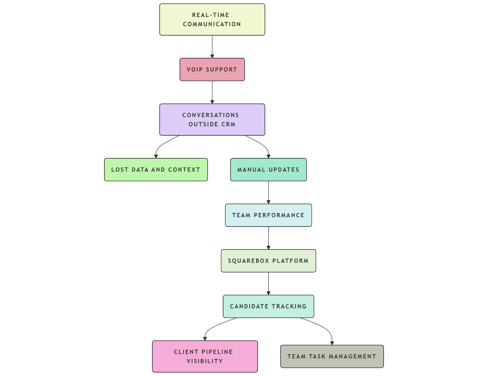
But despite its growing popularity, Squarebox lacks one major component that modern teams need — built-in VoIP support for phone calls, recordings, and real-time interaction.
Does Squarebox Offer Native VoIP Calling?
As of 2025, Squarebox does not offer any built-in VoIP (Voice over Internet Protocol) calling capabilities. While the platform excels in organising workflows and CRM details, it doesn’t have infrastructure for:

This means recruiters, client managers, and inside sales teams must rely on external calling apps or mobile phones to manage one of the most important parts of their job – speaking to people.
And even more problematic? These calls don’t get logged inside Squarebox. That means your team risks:
- Losing valuable conversation data
- Forgetting to manually update call outcomes
- Duplicating outreach efforts
- Lacking context during follow-ups
In today’s high-velocity recruiting world, that’s a costly inefficiency.
Why VoIP Is Essential for Recruitment and Sales Teams
You might be wondering: “Can’t I just use my phone alongside Squarebox?”
Technically, yes. But practically? That approach falls short fast, especially when you’re working in a data-driven, collaborative team environment.

Here’s why:
1. Voice Is Still the Most Powerful Conversion Tool
Whether you’re scheduling interviews, discussing salary expectations, or handling client negotiations, a call gets it done faster than an email or message. VoIP tools enable you to:
- Talk instantly without switching apps
- Sound local using virtual numbers
- Build trust with human interaction
2. Manual Call Logs Are Error-Prone
Without automatic logging, your team has to manually enter who they called, when, and what the outcome was. It’s tedious and often forgotten, leading to broken pipelines and communication black holes. Manual call logging, while offering flexibility and customized notes, is prone to errors due to human oversight and inconsistencies in data entry. Automatic call logging systems, on the other hand, reduce errors and ensure accurate recording of call details, eliminating the need for manual input.
3. Voice Data Improves Training & Coaching
Voice data significantly enhances training and coaching, especially in fields like customer service and virtual assistants, by providing insights into speech patterns, emotional cues, and personalised learning styles. This data can be used to train AI models to understand human language, identify areas for improvement, and deliver targeted coaching. VoIP platforms can record, transcribe, and tag calls, giving hiring leads or managers insights into:
- Common objections
- Candidate questions
- Rep tone and call quality
- This helps build training modules that reflect real challenges.
4. Call Analytics Enable Forecasting
Want to know how many calls it takes to convert a lead into a placement? Or, which team members are getting the most callbacks? Without VoIP data, that level of insight is impossible. Yes, call analytics can enable forecasting in several ways, primarily by leveraging data analysis and machine learning to predict future trends and patterns in call centre performance. This allows call centres to anticipate challenges, like increased call volume or declining agent performance, and proactively adjust their operations.
5. Global Hiring Demands Global Numbers
If you’re sourcing or placing talent across India, UAE, Singapore, or the US, VoIP tools let you assign virtual numbers in each location, building trust and removing barriers to connection. The Global hiring landscape shows a net increase in jobs over the next few years, with new job creation outpacing displacement. The Future of Jobs Report 2025 predicts a net gain of 78 million jobs by 2030, despite 92 million jobs being displaced. This increase is driven by technological advancements and the emergence of new industries, but also highlights the need for upskilling and workforce adaptation. source
How FreJun Bridges the Communication Gap for Squarebox Users

Using FreJun with Squarebox offers several benefits, including streamlined communication, enhanced contact management, and improved sales efficiency. FreJun, a cloud-based dialer, seamlessly integrates with Squarebox, allowing users to make and track calls directly within the Squarebox platform. This integration ensures all incoming and outgoing calls are logged under the corresponding contact’s profile, providing a comprehensive view of interactions.
1. One-Click Dialing
Initiate calls directly from Squarebox with zero toggling. Save time and reduce distractions.
See How FreJun Integrates with Leading CRMs
2. AI-Powered Transcriptions
Every call is transcribed in real – time. Sentiment scoring highlights calls that need attention.
How FreJun’s AI Enhances Business Communication
3. Automatic Logging & Call Notes
FreJun logs every call inside Squarebox with custom tags, call outcome, duration, and notes.
4. Multi-Channel Follow-Ups
Post-call actions like WhatsApp reminders or email follow-ups are fully automated.
5. Analytics & Dashboards
Track call volumes, response rates, and rep performance.
Key Takeaway: With FreJun, your Squarebox becomes a smart hub, not just a tracker.
Discover How FreJun’s Call Recording Works

Pricing: Standard: Begins at $14.49 per user, per month.
Professional: Starts at $16.69 per user, per month.
G2 Rating: 4.9/5 (Read Reviews)
With FreJun, you can dial, track, record, and learn from every call, all while continuing to manage pipelines inside Squarebox. It’s the missing piece of functionality Squarebox users have been looking for.
Final Thoughts

Squarebox is an excellent platform for organising recruitment and CRM processes. It shines when it comes to candidate tracking, client pipeline visibility, and team task management. But as soon as real-time communication enters the picture, its limitations become clear.
Without VoIP support:
- Your conversations live outside your CRM
- You lose data and context
- You rely on manual updates that often don’t happen
- Your team’s ability to convert, collaborate, and coach suffers
That’s why pairing Squarebox with a platform like FreJun is the smartest move. It enhances every conversation, adds voice intelligence to your workflows, and helps your team communicate better, faster, and smarter.
Ready to power up your Squarebox workflows with real-time calling?
Add FreJun and never miss a voice interaction again.
Click-to-Call | AI Transcripts | CRM-Ready | Built for Recruiters & Sales Teams
Further Reading: VoIP for Business Use in India: A 2025 Guide
Frequently Asked Questions (FAQs)
No, Squarebox does not currently include any native VoIP functionality. Users cannot make, record, or track voice calls directly within the platform.
You can use a third-party VoIP Chrome extension to click on phone numbers inside Squarebox and place calls directly from your browser. This setup also enables call logging and tracking, without requiring deep platform integration.
Yes, external VoIP tools allow you to get local or toll-free numbers for countries like India, UAE, Singapore, the UK, and the US. This is ideal for distributed recruiting teams or region-specific outreach.
With a VoIP system that includes team dashboards and analytics, you can track metrics like total calls, average call duration, connection rates, and outcomes. These insights can support coaching, QA, and conversion optimisation.
Yes, as long as the tool includes enterprise-grade security and compliance features — like encrypted call storage, consent collection, and GDPR/PDPA alignment — they are safe for industries with strict data regulations.
