Last updated on October 27th, 2025 at 06:07 pm
In today’s customer-driven world, your contact center isn’t just a support hub—it’s the heart of your customer experience. Every interaction, whether it’s a simple query or a complex problem, directly shapes your customer’s perception of your brand. And in an age where competition is fierce and customer expectations are sky-high, simply guessing what’s working (and what’s not) is no longer an option.
This is exactly where Contact Center Analytics comes into play.
By tracking the right metrics and analyzing every customer interaction, you can unlock powerful insights that help improve agent performance, boost customer satisfaction, and enhance operational efficiency. However, it’s not just about gathering data; it’s about transforming that data into actionable strategies that drive real results.
But with so many numbers, reports, and KPIs to monitor, where do you even begin?
In this guide, we break it all down for you step by step. You’ll discover the key contact center metrics that truly matter, learn how to measure them effectively, and see how FreJun’s analytics tools simplify the entire process—making it smarter, faster, and more efficient.
So, if you’re looking to build a contact center that runs on insight rather than intuition, you’ve come to the right place. Let’s dive in!
Table of contents
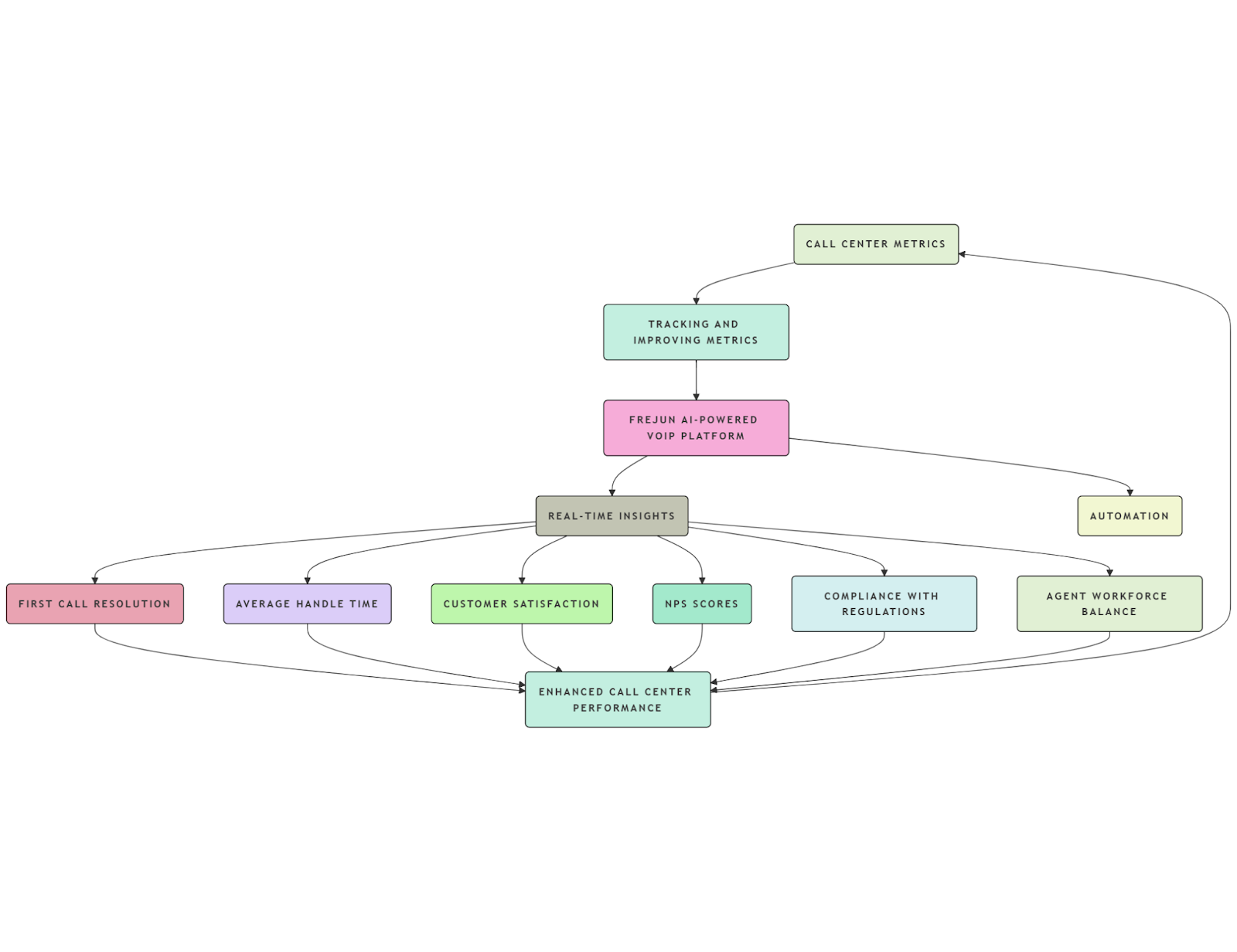
Which Metrics matter most for Improving Contact Center Performance?
Tracking the right metrics is critical — but interpreting them is even more powerful. FreJun makes it easy to monitor key indicators like first-call resolution, average handling time, agent talk ratio, and customer sentiment in real-time. With automatic call logging, AI summaries, and visual dashboards, teams get actionable insights without manual effort.
Contact Center Analytics: Key Metrics to Track

In this guide, we’ll break it down for you step by step. First, you’ll learn the key contact center metrics that truly matter and why they are crucial for your business. Then, we’ll show you how to measure them effectively, ensuring that you have the right data to make informed decisions. Finally, we’ll explore how FreJun’s analytics tools simplify the entire process, making it not only smarter but also more efficient.
So, if you’re looking to build a contact center that runs on insight rather than intuition, you’re in the right place. Let’s get started and take your customer service experience to the next level!
1. First Call Resolution (FCR)

First Call Resolution (FCR) is a key metric that measures the percentage of customer issues resolved during the first interaction (call, chat, email, etc.) without requiring a follow-up. This not only indicates customer satisfaction but also reflects operational efficiency. In simple terms, FCR tracks how often customer issues are resolved on the first contact, with no need for further follow-up.
Why It Matters: A high FCR rate signifies that your agents are both knowledgeable and efficient. Furthermore, it shows that customers are getting their problems solved quickly, which in turn enhances customer satisfaction and reduces the need for repeat contacts. This is crucial in today’s competitive landscape, where time and experience are of the essence.
How to Improve FCR:
- Provide agents with comprehensive training and knowledge bases to ensure they have the tools and information needed to resolve customer issues on the spot.
- Leverage CRM integrations (such as FreJun + Salesforce) to give agents a 360-degree view of the customer’s history, enabling them to address issues more effectively and efficiently.
- Implement intelligent call routing to ensure customers are connected with the right agent from the start, minimizing transfer times and increasing the chances of resolving the issue on the first contact.
Pro Tip: Regularly monitor FCR to pinpoint recurring issues and implement solutions.

2. Average Handle Time (AHT)

What is AHT?
Average Handle Time (AHT) is a call centre metric that measures the average duration of customer interaction, from the start to the completion of all related tasks, including talk time, hold time and after-call work. AHT measures the average duration it takes to complete a call from start to finish, including hold time and after-call work.
Why It’s Critical
This metric reflects operational efficiency. While shorter AHTs can indicate streamlined processes, overly fast interactions may suggest rushed customer service. The goal is balance: efficient service without sacrificing quality.
How FreJun Helps
- Automates after-call data entry and logs via CRM integrations, reducing post-call wrap-up time.
- Provides real-time analytics dashboards to track AHT and improve agent coaching.
Pro Tip: Use AHT in conjunction with customer satisfaction (CSAT) scores for a balanced approach.
3. Customer Satisfaction Score (CSAT)

What is CSAT?
A Customer Satisfaction Score (CSAT) is a metric that gauges customer satisfaction with a product, service, or experience, typically measured through surveys asking customers to rate their satisfaction on a scale, often from 1 to 5 or 1 to 10. CSAT measures how satisfied customers are with a specific interaction or experience. It’s typically captured through post-call surveys or emails.
Why It’s Critical
Happy customers are loyal customers. Tracking CSAT helps you gauge whether your agents are meeting expectations and identify areas for improvement.
How FreJun Helps
- Automates post-call surveys directly after customer interactions.
- Consolidates customer feedback for easy review and trend analysis.
Pro Tip: Analyze negative feedback alongside call recordings for valuable coaching opportunities.
4. Average Speed of Answer (ASA)

What is ASA?
Measures the average time it takes for calls to be answered once they enter the queue.
Why It’s Critical
Customers expect fast service. A long ASA can lead to frustration and call abandonment.
How FreJun Helps
- Provides real-time dashboards to monitor queue times and adjust staffing.
- Supports automated routing to ensure calls are handled quickly.
Pro Tip: ASA is a good health indicator of your workforce management strategy.
5. Call Abandonment Rate

What is Call Abandonment Rate?
Call abandonment rate is the percentage of inbound calls to a call center where customers hang up before their call is answered by an agent. It’s a key metric for measuring call center performance and customer service effectiveness. The percentage of inbound callers who hang up before reaching an agent.
Why It’s Critical
High abandonment rates suggest long wait times or poor call routing. Reducing it improves customer experience and reduces lost opportunities.
How FreJun Helps
- Implements intelligent call routing and auto-attendant systems to direct calls efficiently.
- Automated call-back features allow customers to avoid waiting on hold.
Pro Tip: Monitor call queues regularly and allocate resources to high-demand times.
Final Thoughts: Turn Data Into Action

Tracking contact center metrics isn’t just about collecting numbers—it’s about uncovering insights that can completely transform your customer service operations. The modern customer expects quick resolutions, personalized experiences, and consistent support—and your ability to meet those expectations depends on how well you understand and optimize your contact center’s performance.
By focusing on the right analytics, you empower your team to:
- Identify where agents excel—and where they need support.
- Enhance First Call Resolution (FCR) rates and minimize customer frustration.
- Reduce Average Handle Time (AHT) without sacrificing service quality.
- Boost Customer Satisfaction (CSAT) by delivering consistently great experiences.
- Predict customer needs through Sentiment Analysis and Customer Effort Scores (CES).
- Lower operational costs by improving agent productivity and streamlining processes.
But data alone won’t move the needle. You need the right tools to capture, analyze, and act on that data. And that’s where FreJun comes in.
- Monitor agent performance in real time
- Analyze customer interactions with call recordings and transcriptions
- Automate repetitive tasks to free up your agents’ time
- Integrate seamlessly with CRM platforms like Salesforce and Pipedrive
- Make smarter decisions backed by data, not guesswork
FreJun empowers you to turn insights into action, helping you deliver faster, better customer service while maximizing your team’s productivity.
Modern Customer Support Is Proactive, Not Reactive
In the past, contact centers were reactive.
Customer calls? You answer.
They complain? You try to fix it.
But now, it’s all about proactive support—predicting issues before they arise, personalizing every interaction, and building long-term relationships.
You can’t do that with guesswork. You need solid data, actionable insights, and a system that helps you measure and improve constantly.
Ready to simplify your contact center analytics?
Further Reading: AI-Powered Calling: The Future of Business Communication After Skype
Frequently Asked Questions
FreJun highlights essentials like average handling time, call resolution rate, agent talk-to-listen ratio, and customer satisfaction score.
Yes. FreJun provides live dashboards and real-time summaries that help managers intervene or coach during ongoing interactions.
FreJun tracks individual agent metrics across calls, making it easy to compare talk time, issue resolution, and caller sentiment.
Absolutely. FreJun’s AI reviews tone and intent to deliver sentiment scoring, helping gauge caller mood and agent empathy.
Yes. FreJun offers built-in visual dashboards with charts, trends, and filters — no need for manual data manipulation.
FreJun logs every inbound and outbound call, including missed, dropped, or unanswered ones, so nothing slips through the cracks.
By surfacing high-impact metrics and automation, FreJun helps managers spot inefficiencies quickly and empowers agents to improve performance.
